onsemi NCP752 Voltage Regulators
onsemi NCP752 Voltage Regulators with open-drain PG flag are 200mA, ultra-low quiescent current, IQ 12µA LDO voltage regulators for noise-sensitive RF applications. NCP752 provides the designer with a very stable, ±2% voltage accuracy with an ultra-low noise rating of 11.5VRMS, high Power Supply Rejection Ratio (PSRR) of 68dB at 1kHz (typ.), and good load/line transient response. The NCP752 regulators' adaptive ground current ensures the device only consumes 12µA of quiescent current at no-load conditions. In addition, NCP752 does not require an extra noise bypass capacitor to achieve ultra-low noise performance. The device is fully protected in case of output overload, output short circuit conditions, and overheating. onsemi NCP752 Low Dropout Voltage Regulators are an ideal choice for battery-powered portable applications such as PDAs, mobile phones, GPS, smartphones, wireless handsets, wireless LANs, BLUETOOTH®, Zigbee®, and medical devices.Features
- 2V to 5.5V operating input voltage range
- 0.8 to 3.5V fixed voltage options
- 12µA typ. quiescent current
- 11.5µ VRMS from 100Hz to 100kHz noise range
- 130mV typical at 200mA dropout rating
- ±2% Accuracy overload/line/temperature
- Internal soft-start to limit the inrush current
- Thermal shutdown and current limit protections
- Stable with a 1µF ceramic output capacitor
- Available in TSOP−5 and XDFN 1.5mm x 1.5mm package
- Active output discharge for fast turn-off
- Pb-free
Applications
- Mobile phones
- GPS
- Smartphones
- Wireless handsets
- Wireless LAN
- Bluetooth
- Zigbee®
- Portable medical
- Other battery-powered devices
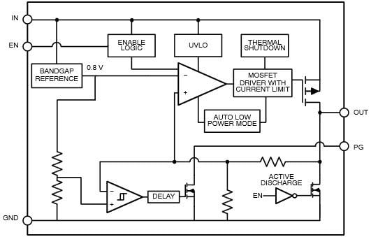
Simplified Block Diagram
Publicerad: 2014-09-05
| Uppdaterad: 2025-05-27
