onsemi NCP81295 Hot-Swap Voltage Controller
onsemi NCP81295 Hot-Swap Voltage Controller is a 50A electronically re-settable in-line fuse for use in 12V and 50A high current applications. This hot-swap voltage controller offers a very low 0.65mΩ integrated MOSFET to reduce solution size and minimize power loss. The NCP81295 host-swap controller also integrates a highly accurate current sensor for monitoring and overload protection. Features include current limit after a delay, fast short-circuit protection, over-temperature shutdown, and excessive soft-start duration. This hot-swap voltage controller is suitable for servers, storage, and base stations.Features
- Latch off for the following protection features:
- Current-limit after delay
- Fast short-circuit protection
- Over-temperature shutdown
- Excessive soft-start duration
- Power features:
- 0.65mΩ no RSENSE required
- 4.5VIN to 18VIN input voltage range
- Co-packaged power switch, hot-swap controller, and current sense
- Up to 60A peak current output and 50A continuous
- Control features:
- Enable input
- Optional enable-controlled output pulldown when disabled
- Programmable soft-start
- Programmable multi-level current limit
- Reporting features:
- Accurate analog load current monitor
- Programmable over-current alert output
- Analog temperature output
- Status fault OK output
- Other features:
- Can be paralleled for higher current applications
- Built-in insertion delay for hot-swap applications
- Internal switch fault diagnostics
- A low-power auxiliary output voltage
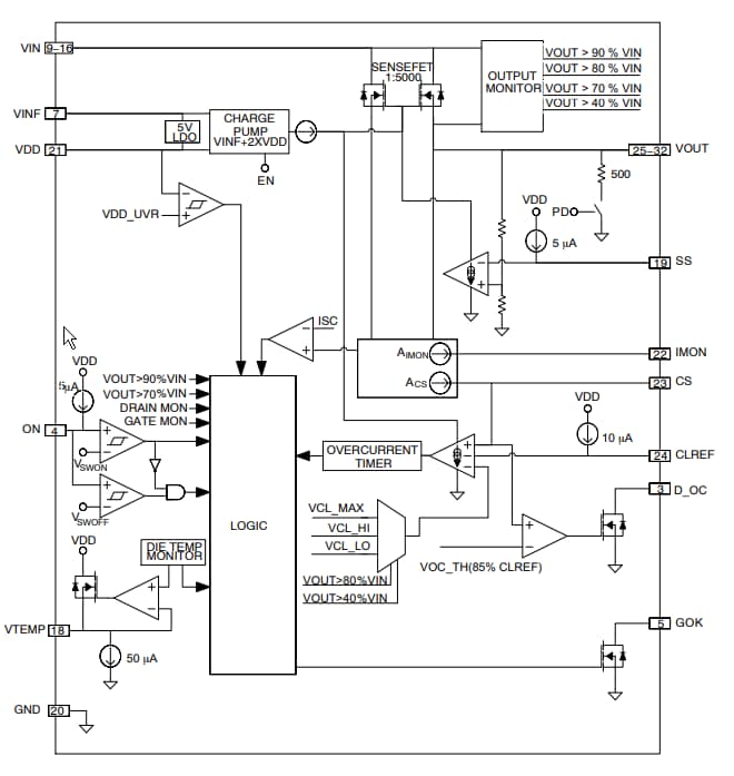
NCP81295 Controller Block Diagram
NCP81295 Typical Application Diagram
Publicerad: 2018-06-20
| Uppdaterad: 2022-10-25
