onsemi NCS32100 Inductive Position Sensor

onsemi NCS32100 Inductive Position Sensor is a full-featured controller and sensor interface for high-resolution and high-accuracy angular sensing when paired with a printed circuit board sensor. This sensor supports a 2.5MHz UART interface for connection to a half-duplex RS-485 driver and battery backup for multi-turn count tracking. The NCS32100 sensor supports flexible configuration to connect various inductive sensor patterns and offers a variety of digital output formats. This sensor provides measurements of velocity, temperature, and battery backup. The NCS32100 features a power supply circuitry that supports a wide VCC range and provides battery backup capability. This inductive position sensor is ideally suited for use in industrial automation, angular position and velocity sensing, robotics, and servo control applications.

Features

  • 6000rpm maximum speed at full accuracy
  • 45000rpm maximum functional rotor speed
  • 2.7V to 5.5V supply voltage range
  • Provides absolute position output with programmable index
  • Provides velocity, temperature, and battery backup measurements
  • Supports 2.5MHz UART interface for connection to a half-duplex RS-485 driver
  • Supports battery backup for multi-turn count tracking
  • Reports internal device temperature with programmable over-temperature thresholding
  • Reports backup battery voltage with programmable low battery thresholding
  • Sensor interface is highly configurable (up to 8 channels)
  • 3μs response time to external master data acquisition command
  • 80mA (typical) full operation current consumption
  • 2mA (typical) low-power battery mode consumption
  • Supports self-calibration
  • Supports latency cancellation
  • 20-bit position resolution
  • 24-bit multiturn resolution
  • RoHS compliant
  • Pb-free

Applications

  • Industrial automation
  • Motor control/positioning
  • Encoder modules
  • Robotics
  • Servo

Block Diagram

Block Diagram - onsemi NCS32100 Inductive Position Sensor

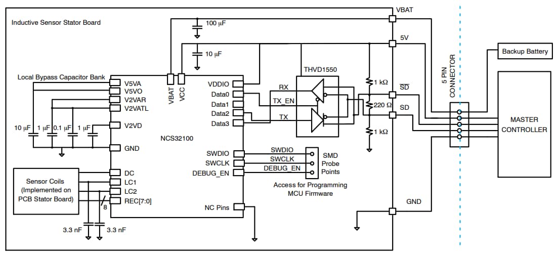
Typical Application Circuit

Application Circuit Diagram - onsemi NCS32100 Inductive Position Sensor
onsemi NCS32100 Inductive Position Sensor
onsemi NCS32100 Inductive Position Sensor
Publicerad: 2023-05-30 | Uppdaterad: 2026-01-06