onsemi NCV84120 Self-Protected High-Side Driver
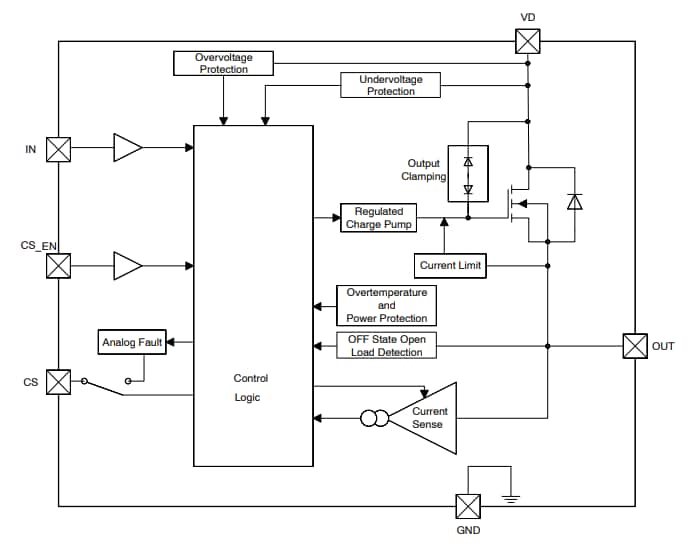
onsemi NCV84120 Self-Protected High-Side Driver is a fully protected single-channel device designed to switch a wide variety of loads, such as bulbs, solenoids, and other actuators. The NCV84120 combines advanced protection features such as active inrush current management, over-temperature shutdown with automatic restart, and an overvoltage active clamp. A dedicated Current Sense pin supplies precision analog current monitoring of the output and fault indication of short to VD, short circuit to ground, and OFF state open load detection. An active high Current Sense Enable pin enables all diagnostic and current sense features.Features
- Short circuit protection with inrush current management
- CMOS (3V/5V) compatible control input
- Very low standby current
- Very low current sense leakage
- Proportional load current sense
- Current sense enable
- Off-state open load detection
- Output short to VD detection
- Overload and short-to-ground indication
- Thermal shutdown with automatic restart
- Undervoltage shutdown
- Integrated clamp for inductive switching
- Loss of ground and loss of VD protection
- ESD protection
- Reverse battery protection
- AEC−Q100 qualified
- Pb-free device
Applications
- Switch a variety of resistive, inductive, and capacitive loads
- Can replace electromechanical relays and discrete circuits
- Automotive/Industrial
Block Diagram
Voltage & Current Conventions
Publicerad: 2023-01-30
| Uppdaterad: 2023-02-07
