Pletronics Inc. PECL Optical Network Clock Oscillators
Pletronics Inc. PECL Optical Network Clock Oscillators are quartz crystal-controlled precision square wave oscillators operating within a 25MHz to 220MHz frequency range. The oscillators feature a PECL differential output waveform and an ultra-low jitter rating. The PE33J series has a 2.5mm x 2mm x 0.9mm LCC ceramic package size, and the PE44J series has a 3.2mm x 2.5mm x 0.9mm LCC ceramic package size. The oscillators offer RoHS compliance and an enable and disable function on pad 1. The Pletronics Inc. PE33J and PE44J Series PECL Optical Network Clock Oscillators are ideal for various industrial applications, including fibre channels, Ethernet/GbE, medical, COTS, and telecommunications.Features
- 2.5mm x 2mm x 0.9mm dimensions (PE33J)
- 3.2mm x 2.5mm x 0.9mm dimensions (PE44J)
- Quartz crystal-controlled precision square wave oscillators
- LCC ceramic package
- PECL differential output waveform
- Enable/disable function on pad 1
- Ultra-low jitter
- 3.3V nominal supply voltage rating
- 100MHz to 220MHz frequency range (PE33J)
- 25MHz to 220MHz frequency range (PE44J)
- RoHS compliant
Applications
- Driving A/Ds, D/As, FPGAs
- Fibre channel
- Ethernet, GbE, SynchE
- Medical
- Storage area networking
- COTS
- Telecommunications
- PON
Specifications
- PE33J
- ±20ppm to ±50ppm frequency stability
- 68mA max supply current rating
- 5ms enable time
- 200ns disable time
- 10μA max output leakage
- 30μA standby current rating
- 0.1ps max phase jitter
- -163dBc/Hz to -141dBc/Hz phase noise range
- -40°C to +125°C operating temperature range
- -55°C to +125°C storage temperature range
- PE44J
- ±20ppm to ±50ppm frequency stability
- 60mA max supply current rating
- 2ms enable time
- 200ns disable time
- 10μA max output leakage
- 15μA standby current rating
- 0.1ps to 1.25ps phase jitter
- -152dBc/Hz to -64dBc/Hz phase noise range
- -40°C to +85°C operating temperature range
- -55°C to +125°C storage temperature range
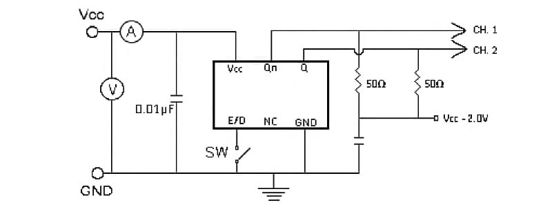
Electrical Test Circuit
Additional Resources
Publicerad: 2024-07-26
| Uppdaterad: 2024-08-14
