Power Integrations CHY100 Charger Interface ICs
Power Integrations CHY100 charger interface ICs are low-cost, high-voltage, dedicated charging port (HVDCP) interface ICs for the Quick Charge 2.0 specification. CHY100 incorporates all necessary functions to add Quick Charge 2.0 capability to Power Integrations' switcher ICs such as TOPSwitch or TinySwitch and other solutions employing traditional feedback schemes. CHY100 supports the full output voltage range of either Class A or Class B. Optionally Class B can be inhibited for protecting the battery charger from accidental damage. CHY100 automatically detects whether a connected Powered Device (PD) is Quick Charge 2.0 capable before enabling output voltage adjustment. If a PD not compliant to Quick Charge 2.0 is detected the CHY100 disables output voltage adjustment to ensure safe operation with legacy 5V only USB PDs.Features
- Fully supports Quick Charge 2.0 specification
- Output voltage
- 5V, 9V, and 12V output voltage (Class A)
- 5V, 9V, 12V, and 20V output voltage (Class B)
- USB battery charging specification revision 1.2 compatible
- Automatic USB DCP shorting D+ to D- line
- Default 5V mode operation
- Supports TOPSwitch and TinySwitch
- Low power consumption
- Below 1mW at 5V output
- Fail safe operation
- Adjacent pin-to-pin short-circuit fault
- Open circuit pin fault
Applications
- Battery chargers
- Smart phones
- Tablets
- Netbooks
- Digital cameras
- Bluetooth accessories
- USB power output ports
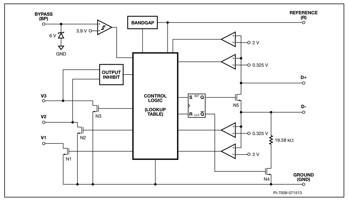
Functional Block Diagram
Publicerad: 2013-11-15
| Uppdaterad: 2024-09-06
