Power Integrations InnoSwitch™4-Pro Switcher ICs

Power Integrations InnoSwitch™4-Pro Switcher ICs offer switching frequencies up to 140kHz and a high level of integration to reduce component volume and required PCB board area by typical adapter implementation. The ICs interface seamlessly with the ClampZero active clamp ICs and achieve zero voltage switching in continuous/discontinuous conduction modes. InnoSwich4-Pro uses an RCD clamp with the appropriate part number choice to operate in QR mode. System efficiency exceeds 95%, allowing users to eliminate thermal management heat sinks, spreaders, and potting materials, reducing size, component cost, and manufacturing complexity. Integrating a PowiGaN primary switch and controller, isolated feedback, and a secondary controller with an I2C interface simplifies the development/manufacturing of fully programmable, highly efficient power supplies.

Features

  • Highly integrated, compact footprint
    • Quasi-Resonant (QR) or zero voltage switching (ZVS) flyback controller when paired with ClampZeroTM (active clamp IC)
    • Unique control algorithm to enable ZVS in both DCM and CCM
    • Robust 750V PowiGaNTM primary switch
    • Steady-state switching frequency up to 140kHz minimizes transformer size
    • Synchronous rectification driver and secondary-side sensing
    • Integrated FluxLinkTM, HIPOT-isolated feedback link
    • Drives low-cost N-channel FET series load switch
    • Integrated 3.6V supply for external MCU
  • Digitally controlled via I2C interface
    • Precise CV, CC, CP control
    • Dynamic adjustment of power supply voltage and current
    • Selectable DCM-only operation to reduce SR FET voltage stress
    • Optimized command set to reduce I2C traffic
    • Telemetry for power supply status and fault monitoring
  • EcoSmart™ (energy efficient)
    • Efficiency up to 95%
    • Less than 30mW no-load including line sense and MCU
  • Advanced protection/safety
    • Series load switch short-circuit protection
    • Disable output fault response
    • Fast input line under/overvoltage protection
    • Programmable output under/overvoltage fault detection and response
    • Open SR FET gate detection
    • Hysteretic thermal shutdown
    • Programmable watchdog timer for system faults
  • Full safety and regulatory compliance
    • >4000VAC reinforced isolation
    • 100% production HIPOT testing
    • UL1577 4000VAC isolation voltage and TUV (EN62368) safety approved
  • -40°C to +150°C operating junction temperature range
  • InSOP-T28D package
  • Halogen-free and RoHS compliant

Applications

  • High-density power adapters
  • Multiprotocol adapters, including USB PD + PPS, QC, VOOC, VFC, and SCP
  • Direct-charge mobile device chargers
  • Multi-chemistry tools and general-purpose battery chargers
  • Adjustable CV and CC LED ballasts

Videos

TYPICAL APPLICATIONS

Application Circuit Diagram - Power Integrations InnoSwitch™4-Pro Switcher ICs

PRIMARY CONTROLLER BLOCK DIAGRAM

Block Diagram - Power Integrations InnoSwitch™4-Pro Switcher ICs

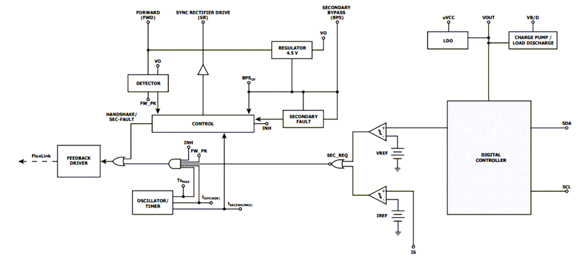
SECONDARY CONTROLLER BLOCK DIAGRAM

Block Diagram - Power Integrations InnoSwitch™4-Pro Switcher ICs
Publicerad: 2022-11-18 | Uppdaterad: 2025-11-18