Qorvo QPA9127 Evaluation Board
Qorvo QPA9127 Evaluation Board is designed to evaluate the QPA9127 cascadable and high linearity gain block amplifiers. These amplifiers offer flat gain across a broad range of frequencies with the integration of a shut-down biasing capability. The QPA9127 amplifiers allow usage in both receiver and transmitter chains for high-performance systems. Typical applications include 5G m-MIMO, mobile infrastructure, repeater/DAS, general-purpose wireless, TDD/FDD system, and defense communication.Features
- Designed to evaluate the QPA9127 amplifiers
- 3000MHz to 5000MHz typical frequency range
- 19.8dB to 22.8dB small signal gain
- 59mA device current (IDD)
Applications
- 5G m-MIMO
- Mobile infrastructure
- Repeater/DAS
- General-purpose wireless
- TDD/FDD system
- Defense communication
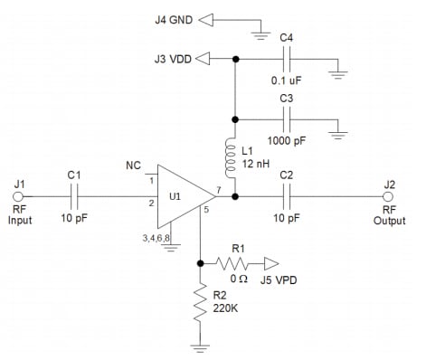
Schematic
Performance Graph
Publicerad: 2019-11-28
| Uppdaterad: 2025-08-12
