Qorvo QPB9351EVB Evaluation Board
Qorvo 1.7GHz to 2.7GHz QPB9351EVB Evaluation Board is designed to easily demonstrate the functionality and versatility of the QPB9351 VGAs. The QPB9351 1.7GHz to 2.7GHz Dual Channel Rx VGAs are developed for high-performance macro base station receivers. The Qorvo QPB9351EVB Board features a 1700MHz to 2700MHz frequency range.Applications
- Wireless infrastructure
- Diversity receivers
- TDD or FDD systems
Layout
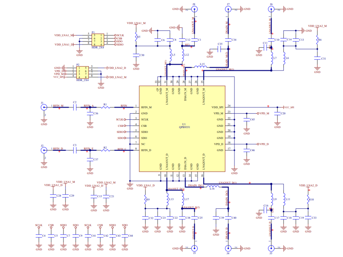
Schematic
Publicerad: 2024-05-31
| Uppdaterad: 2024-06-07
