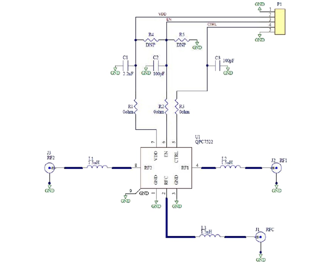
Qorvo QPC7522EVB01 Evaluation Board
Qorvo QPC7522EVB01 Evaluation Board is a demonstration and prototyping platform based on the QPC7522 SPDT Reflective Switch. The Qorvo QPC7522EVB01 Evaluation Board acts as a reference design for the QPC7522, operating at 5MHz to 3300MHz. The evaluation board features three 75Ω F-connectors and a 5-pin header offering easy access to the pin signals of the QPC7522.Features
- Demonstration and prototyping platform based on the QPC7522 SPDT Reflective Switch
- Features three 75Ω F-connectors and a 5-pin header offering easy access to the pin signals of the QPC7522
Schematic
Publicerad: 2020-06-16
| Uppdaterad: 2024-09-12
