Qorvo QPL7420EVB CATV Amplifier IC Evaluation Board
Qorvo QPL7420EVB CATV Amplifier IC Evaluation Board demonstrates the capabilities of the QPL7420 Amplifier ICs for 75Ω CATV and satellite applications. The QPL7420 CATV GaAs pHEMT RF Amplifier ICs are single-ended devices featuring 20dB flat gain and low noise for applications in the upstream from 5MHz to 684MHz and in the downstream from 47MHz to 1800MHz. Using a single 5V supply, the 3mm2 QFN packaged QPL7420 ICs can be used from 3V to 8V (depending on linearity requirements).Applications
- DOCSIS 3.1
- 47MHz to 1800MHz downstream applications
- 5MHz to 684MHz upstream applications
- Head end CMTS equipment
- Optical nodes
- FTTH GPON and GEPON
- Satellite low-noise amplifiers
- Cable modems and set-top boxes
- Single-ended gain block
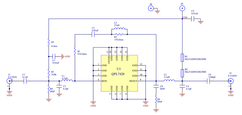
Schematic (47MHz to 1800MHz)
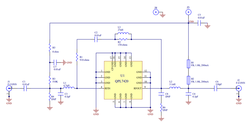
Return Path Schematic (5MHz to 700MHz)
Publicerad: 2023-05-03
| Uppdaterad: 2023-05-10
