Renesas Electronics ISL28025 Precision Digital Power Monitor
Renesas Electronics ISL28025 Precision Digital Power Monitor is a bidirectional high-side and low-side digital current sense and voltage monitor with a serial interface. The device monitors power supply current and voltage, which provides the digital results along with calculated power. The ISL28025 provides tight accuracy of less than 0. 1% for both voltage and current monitoring. The VCC power can either be externally supplied or internally regulated, which allows the ISL28025 to handle a common-mode input voltage range from 0V to 60V. The wide range permits the device to handle telecom, automotive and industrial applications with minimal external circuitry. An 8-bit voltage DAC enables DC-DC converter output voltage margining. Fault indication includes Bus Voltage window and over-current fast fault logic indication. The ISL28025 includes an integrated temperature sensor for monitoring. The ISL28025 serial interface is PMBus compatible and operates down to 1.2V.The Renesas Electronics ISL28025 Precision Digital Power Monitor is available in WLCSP-16 and QFN-20 packages and operates across the full industrial temperature range from -40°C to +125°C.
Features
- 0V to 60V bus voltage sense range
- 0.05% voltage gain error
- 0.05% current gain error
- High or low (RTN) side sensing
- Bidirectional current sensing
- Auxiliary low voltage input channel
- ∆∑ADC, 16-bit native resolution
- Programmable averaging modes
- Internal 3.3V regulator
- Internal temperature sense
- Over/undervoltage and current fault monitoring with 500ns detection delay
- I2C/SMBus/PMBus interface that handles 1.2V supply
- 55 I2C slave addresses
- Package options
- WLCSP-16
- QFN-20
Applications
- Data processing servers
- DC power distribution
- Telecom equipment
- Portable communication equipment
- DC/DC, AC/DC converters
- Automotive power
- Many I2C ADC with alert applications
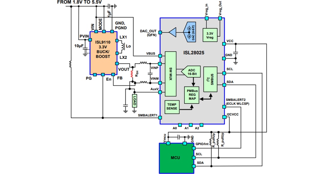
Typical Application Circuit
Block Diagram
Publicerad: 2015-07-01
| Uppdaterad: 2022-03-11
