Renesas Electronics ISL80020x/ISL80015x Compact Synch Buck Converters
Renesas Electronics ISL80020x/ISL80015x Compact Synch Buck Converters are highly efficient and can deliver up to 2A of continuous output current from a 2.7V to 5.5V input supply. The ISL80020x/ISL80015x uses peak current mode control architecture to allow a very low duty cycle operation.The ISL80020, ISL80020A, ISL80015, and ISL80015A Converters integrate very low rDS(ON) MOSFETs to maximize efficiency. The need for a boot capacitor is eliminated since the high-side MOSFET is a PMOS, thereby reducing the external component count.
The device is configured in PWM (pulse width modulation) for a fast transient response, which helps reduce the output noise and RF interference. The ISL80020x/ISL80015x are offered in a space-saving 8-pin 2mm x 2mm TDFN lead-free package with an exposed pad for improved thermal performance.
Features
- VIN range 2.7V to 5.5V
- IOUT maximum is 1.5A or 2A
- Switching frequency is 1MHz or 2MHz
- Overcurrent and short circuit protection
- Over-temperature/thermal protection
- Negative current protection
- Power-good and enable
- 100% duty cycle (1MHZ)
- Internal soft-start and soft-stop
- VIN undervoltage lockout and VOUT overvoltage protection
- Up to 95% peak efficiency
Applications
- General purpose POL
- Industrial, instrumentation, and medical equipment
- Telecom and networking equipment
- Game console
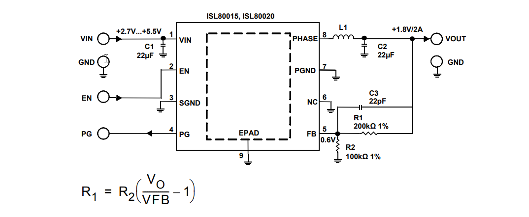
TYPICAL APPLICATION CIRCUIT
Publicerad: 2020-02-04
| Uppdaterad: 2024-05-03
