Renesas Electronics ISL80510EVAL1Z Evaluation Board
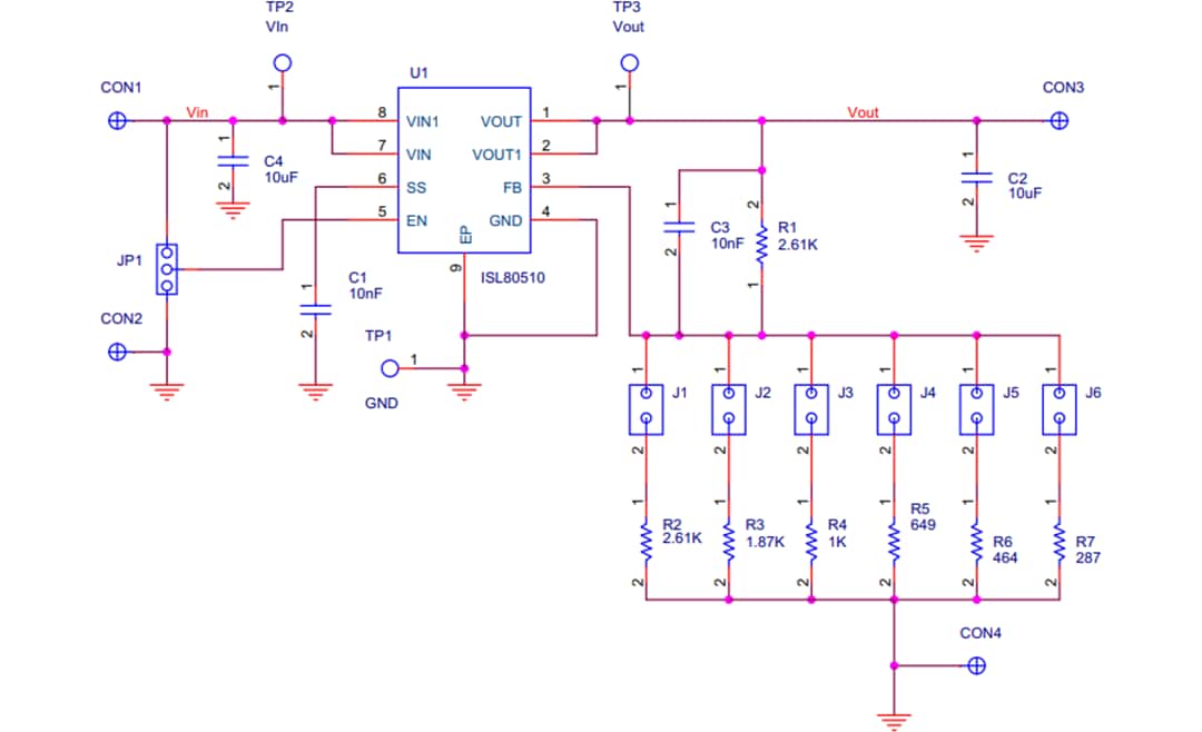
Renesas Electronics ISL80510EVAL1Z Evaluation Board provides a simple platform to evaluate the performance of the ISL80510 and ISL80505 LDO Voltage Regulators. It comes with jumpers to provide an easy way to set popular output voltages. The ISL80510 is a high-performance, low voltage, high current, low dropout linear regulator specified at 1A. Rated for input voltages from 2.2V to 6V, the LDO can provide output voltages from 0.8V to 5.5V. The ISL80505 is specified at 500mA and is pin-to-pin compatible with the ISL80510. The ISL80505 can replace the ISL80510 for evaluation on the ISL80510EVAL1Z Evaluation Board.Features
- Small and compact design
- VIN range of 2.2V to 6V (ISL80510) and 1.8V to 6V (ISL80505)
- VOUT adjustable from 0.8V to 5.5V
- Convenient power connection
Specifications
- 2.2 to 6V (ISL80510) and 1.8V to 6V (ISL80505) VIN
- 1V, 1.2V, 1.8V, 2.5V, 3.3V, or 5V (Jumper selectable) VOUT
- 1A (ISL80510) and 500mA (ISL80505) IMAX
The Renesas Electronics ISL80510EVAL1Z Evaluation Board has a functionally optimized ISL80510/ISL80505 circuit layout that allows efficient operation up to the maximum output current.
Board Layout
Schematic
Publicerad: 2015-10-07
| Uppdaterad: 2022-03-11
