Renesas Electronics ISL81805EVAL1Z Dual-Phase Synchronous Boost EVB
Renesas Electronics ISL81805EVAL1Z Dual-Phase Synchronous Boost Evaluation Board features the ISL81805, an 80V high voltage dual synchronous boost controller that offers external soft-start, independent enable functions, and integrates UV/OV/OC/OT protection. A programmable switching frequency (ranging from 100kHz to 1MHz) enables inductor size optimization, while the strong gate driver delivers up to 5A for the boost output. Designed for high-output voltage applications, the ISL81805EVAL1Z current limit is limited by the FETs and the inductor selected.Features
- Wide 9V to 36V input range
- High light-load efficiency in pulse-skipping DEM operation
- Programmable soft-start
- Optional DEM/PWM operation
- Optional CC/HICCUP OCP protection
- Supports pre-bias output with soft-start
- PGOOD indicator
- OVP, OTP, and UVP protection
- Back biased from external to improve efficiency
- Optional input/output average OCP
Applications
- Telecommunications
- Server and data centers
- Automotive electronics
- Industrial equipment
- Power systems
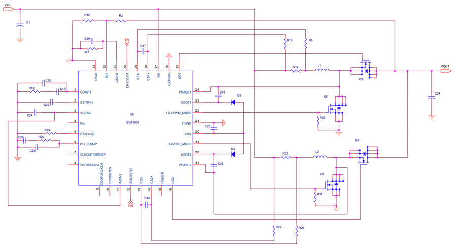
Block Diagram
Publicerad: 2023-12-12
| Uppdaterad: 2024-01-07
