Renesas Electronics ISL91127IRN-EVZ & ISL91127IRA-EVZ Eval Boards
Renesas Electronics ISL91127IRN-EVZ and ISL91127IRA-EVZ Voltage Regulator Evaluation Boards offers a quick evaluation of the high-performance features of the ISL91127IR. The ISL91127IR is a high-current buck-boost regulator, for systems using new battery chemistries. Both boards have an input voltage rating of 1.8V to 5.5V. The ISL91127IRA-EVZ has a resistor programmable output voltage. The output voltage on the ISL91127IRN-EVZ is a fixed 3.3V, The operating temperature range of both evaluation boards is -40°C to +85°C.Features
- Accepts input voltages above or below regulated output voltage
- Automatic and seamless transitions between buck and boost modes
- 1.8V to 5.5V input voltage range
- Up to 2.1A (PVIN = 2.5V, VOUT = 3.3V) continuous output current
- Up to 96% high efficiency
- 30µA quiescent current maximizes light-load efficiency
- 2.5MHz switching frequency minimizes external component size
- Fully protected for short-circuit, over-temperature, and undervoltage
- Small 2.15mm x 1.74mm WLCSP
Applications
- Brownout-free system voltage for smartphones and tablet PCs
- Wireless communication devices
- 2G/3G/4G RF power amplifiers
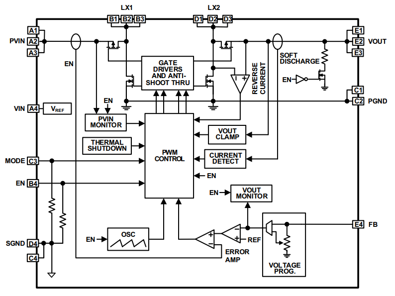
ISL91127IR Block Diagram
Publicerad: 2017-03-07
| Uppdaterad: 2022-06-20
