Renesas Electronics ISL9241EVAL1Z Evaluation Board
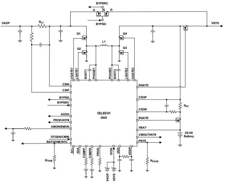
Renesas Electronics ISL9241EVAL1Z Evaluation Board is designed to demonstrate the performance of the ISL9241 buck-boost battery charger. Most features of the ISL9241 charger are available on the evaluation board. These include adjustable output voltage, On-The-Go (OTG) mode, Trickle Charging mode for a depleted battery, and system power monitor at Buck, Boost, and Buck-Boost modes. The ISL9241 buck-boost configurable battery charger supports both Narrow Voltage Direct Charging (NVDC) and Hybrid Power Buck-Boost (HPBB/Bypass) charging. This charger can be controlled through firmware to operate in Hybrid Power Buck-Boost or Bypass mode.Features
- Buck-boost NVDC and HPBB charger for 2-, 3-, and 4-cell Li-ion batteries
- Autonomous End Of Charge (EOC) option
- System power monitor PSYS output
- PROCHOT# open-drain output
- Allows trickle charging of a depleted battery
- Supplemental power (Intel VMIN active protection)
- Ideal diode control in Turbo mode
- Reverse buck, boost, and buck-boost operation from the battery
- Two-level adapter current limit available
- Battery Ship mode option
- SMBus and auto-increment I2C compatible
Specifications
- 3.8V to 24V input voltage
- 3.9V to 18.304V output voltage
- Up to 6A MAX Icharge
ISL9241EVAL1Z Block Diagram
Videos
Publicerad: 2018-12-19
| Uppdaterad: 2023-02-15
