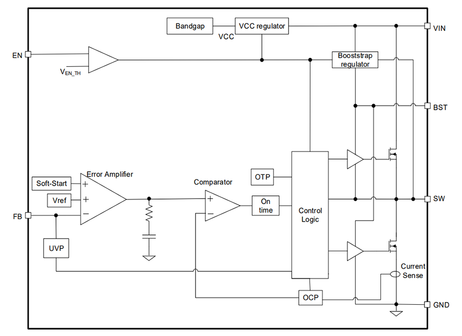
Renesas Electronics RAA211320 Integrated Switching Buck Regulator
Renesas Electronics RAA211320 Integrated Switching Buck Regulator is a 30V, 2A synchronous buck device with current mode constant on-time (COT) control. The 6-lead TSOT23-packaged device offers integrated high-side (125mΩ) and low-side (75mΩ) MOSFETs with operation from -40°C to +125°C. RAA211320 features comprehensive protection, including input undervoltage lockout (UVLO), overcurrent protection (OCP), output undervoltage protection (OUVP), and over-temperature protection (OTP).Features
- 4.5V to 30V input supply range
- 0.765V to 16V output range
- Up to 2A output current
- Integrated high-side (125mΩ) and low-side (75mΩ) MOSFETs
- 400μA quiescent current
- 70ns minimum on-time
- 225ns minimum off-time
- 0.765V reference voltage with 2% accuracy
- PFM mode under light load condition
- Current mode Constant On-Time (COT) control with internal compensation
- Internal 0.8ms soft start time
- 475kHz typical switching frequency
- Protections
- Low-Side Overcurrent (LSOC) limit
- Input Undervoltage Lockout (UVLO)
- Over-Temperature Protection (OTP)
- Output Undervoltage Protection (OUVP) with Hiccup Mode
- Accurate EN threshold
- 6-lead TSOT23 package
- -40°C to +125°C junction temperature range
Applications
- General purpose
- Industrial power supplies
- Embedded system and I/O supplies
Block Diagram
Publicerad: 2023-08-14
| Uppdaterad: 2023-12-04
