Renesas Electronics RAA223021 700V Non-Isolated AC-DC Buck Regulator
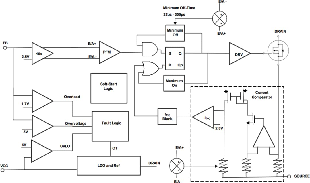
Renesas Electronics RAA223021 700V Non-Isolated AC-DC Buck Regulator features ultra-low standby power and an integrated 700V MOSFET capable of delivering up to 8.0W output power. It supports output voltage as low as 3.3V. The RAA223021 combines constant off-time control for heavy load and Pulse Frequency Modulation (PFM) for light-load operation. Constant off-time controls switching frequency above the audible frequency of approximately 50kHz. PFM eliminates any potential audible noises while offering superior light-load efficiency and ultra-low power consumption (<20mW at no load). Efficiency is achieved up to 80%. The RAA223021 also features built-in frequency dithering which further reduces EMI noise.The RAA223021 includes input brownout protection that prevents input circuitry from the overcurrent at low input voltage and hiccup protections for output fault conditions such as short-circuit, overload, and open feedback.
The Renesas Electronics RAA223021 700V Non-Isolated AC-DC Buck Regulator is available in a SOIC-7 package.
Features
- Integrated 700V MOSFET
- Ultra-low <20mW standby power
- No audible noise
- Low <100μA quiescent current
- Up to 8.0W output power
- Output voltage as low as 3.3V
- Low EMI with frequency dithering
- Programmable PFM allows optimization of COUT for various standby power requirements
- Protection features
- Short-Circuit Protection (SCP)
- Overload Protection (OLP)
- Open feedback protection
- Over-Temperature Protection (OTP)
- SOIC-7 package
- RoHS compliant
Applications
- Home appliances
- Home automation, IoT, and sensors
- Metering and industry control
- Bias power
Documents
Videos
Block Diagram
Typical Application Circuit
Pin Designations
Publicerad: 2021-06-23
| Uppdaterad: 2022-03-11
