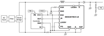
ROHM Semiconductor Nano Cap™ 650V GaN HEMT Power Stage ICs
ROHM Semiconductor Nano Cap™ 650V GaN HEMT Power Stage ICs are designed for demanding electronics systems. These ICs boast a blend of high power density and efficiency. The devices integrate a 650V enhancement GaN HEMT and a silicon driver. ROHM Semiconductor Nano Cap 650V GaN HEMT Power Stage ICs are ideal for applications that include industrial equipment, power supplies, bridge topology, and adapters.Features
- Nano Cap integrated output selectable 5V LDO
- Long-time support product for industrial applications
- Wide operating range for VDD pin voltage
- Wide operating range for IN pin voltage
- Low VDD quiescent and operating current
- Low propagation delay
- High dv/dt immunity
- Adjustable gate drive strength
- Power good signal output
- VDD UVLO protection
- Thermal shutdown protection
Applications
- Industrial equipment
- Power supplies with high power density
- High-efficiency demand
- Bridge topology such as totem-pole PFCs
- LLC power supplies
- Adapters
Videos
Infographic
Publicerad: 2023-07-19
| Uppdaterad: 2025-05-20
