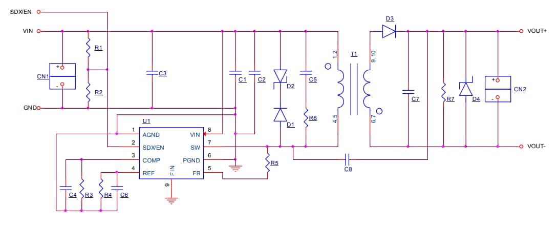
ROHM Semiconductor BD7F100HFN Evaluation Board
ROHM Semiconductor BD7F100HFN Evaluation Board evaluates BD7F100HFN flyback converters and operates at 400kHz. This ROHM Semiconductor evaluation board delivers 5V output voltage from 24V input using BD7F100HFN-LB DC/DC converter. The BD7F100HFN evaluation board offers 5W output power and maximum efficiency of 77.5%.Features
- 24V input voltage range
- 5V output voltage
- 13.8 to 1000mA output current range
- 400kHz operating frequency
- 77.5% maximum efficiency
- 70mm x 50mm x 1.6mm dimensions
BD7F100HFN-EVK-002 Circuit Diagram
Publicerad: 2018-09-06
| Uppdaterad: 2023-03-30
