ROHM Semiconductor BD8303MUV Switching Voltage Regulator
ROHM Semiconductor BD8303MUV Switching Voltage Regulator is a synchronous buck-boost controller. This voltage regulator operates at an input voltage range of 2.7V to 14V and a temperature range of -25°C to +85°C. The BD8303MUV voltage regulator is a high-efficient step-up/step-down DC to DC converter constructed with just one inductor. ROHM Semiconductor BD8303MUV Switching Voltage Regulator produces an output voltage of 5V from 1 cell of lithium battery, 4 batteries, or 2 cells of Li batteries.Features
- Supports high-current applications with external N-channel FET
- Incorporates a soft-start function
- Incorporates a timer latch system with a short circuit protection function
Specifications
- Input voltage ranges from 2.7V to 14V
- The reference voltage accuracy is 1.25%
- The standby current is 0µA (typical)
- The operating temperature ranges from -25°C to 85°C
Applications
- General portable equipment
- Single-lens reflex cameras
- Digital Video Converter (DVC)
- Portable DVDs
- Mobile PCs
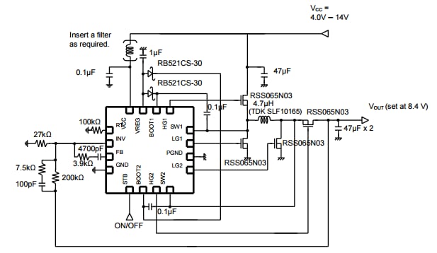
Typical Application Circuit
Publicerad: 2017-03-16
| Uppdaterad: 2022-06-20
