ROHM Semiconductor BD9P233MUF-CE2 Automotive DC/DC Converter
ROHM Semiconductor BD9P233MUF-CE2 Automotive DC/DC Converter offers an ultra-low quiescent operating current and implements a 3.3V output. The BD9P233MUF-CE2 Single Synchronous, Quiescent Operating Current, Buck DC/DC Converter has many protection features, including thermal shutdown, input under-voltage lockout, over-current, and output over-voltage protection.The ROHM BD9P233MUF-CE2 provides an LLM (Light Load Mode) control that ensures an ultra-low quiescent current and high efficiency at a light load situation. The LLM also allows high load situations while maintaining a regulated output voltage.
Features
- Nano pulse control™
- AEC-Q100 Qualified
- Low dropout of 100% ON duty cycle
- Light load mode (LLM)
- Spread spectrum function
- Adjustable frequency
- Synchronization by external clock
- Thermal shutdown protection
- Input under voltage lockout protection
- Over current protection
- Output over voltage protection
- Power good output
- 5.0mm x 5.0mm x 1.0mm VQFN32FAV050 Package
Applications
- Automotive battery powered supplies (cluster panel, car infotainment)
- Industrial/consumer supplies
Specifications
- 3.0V to 36V Input voltage range (initial startup is 3.6V or more)
- 3.3V Output voltage
- 200kHz to 2.4MHz Switching frequency
- 2A (max) Output current
- 10μA (max) (+25°C) Shutdown circuit current
- 26μA (typ) (+25°C) Quiescent operating current
- -40°C to +125°C Operating temperature range
Typical Application Circuit
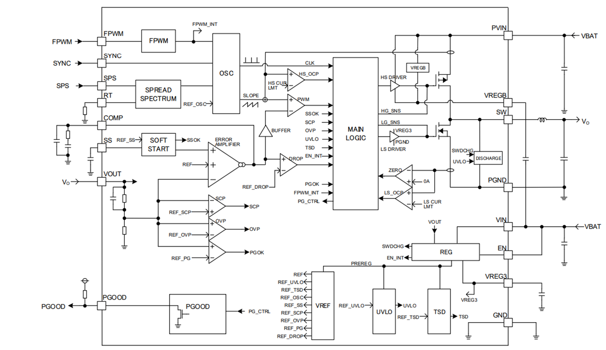
Block Diagram
Publicerad: 2020-10-08
| Uppdaterad: 2024-10-22
