ROHM Semiconductor BM1ZxxxFJ AC Voltage Zero Cross Detection ICs

ROHM Semiconductor BM1Z AC Voltage Zero Cross Detection (ZCD) ICs are voltage comparators that output the AC voltage zero-cross timing detection and the DC voltage after diode rectification. By eliminating the need for photocouplers and external components required in conventional ZCD circuits, it is possible to reduce the number of parts drastically and realize compact and highly reliable power supply applications. In addition, the BM1ZxxxFJ ICs can reduce standby power largely in comparison with an existing photocoupler control.

The ROHM Semiconductor BM1ZxxxFJ Series reduces standby power consumption of the zero cross circuit to just 0.01W while continuously powering the system. The error in delay time (which varies depending on the AC voltage) that exists with conventional photocoupler-equipped zero cross-detection circuits is limited to ±50µs or less. This allows for the efficient drive of motors, even with the different AC supply voltages used in various countries and regions, as well as MCUs (which is difficult to achieve using conventional zero cross-detection circuits). At the same time, eliminating the need for a photocoupler contributes to greater application reliability by reducing risks related to age-based degradation.

Benefits

  • Photocoupler-less zero cross-detection circuit design minimizes application standby power consumption
    Conventional zero cross-detection circuits commonly utilize a photocoupler and transistor that accounts for nearly half of the standby power consumption of the entire application. This time, after analyzing hundreds of power supply patterns in different environments, ROHM was able to achieve an IC capable of detecting the zero cross without a photocoupler. Along with reducing the number of parts, the design delivers a standby power consumption close to zero (0.01W). In motor applications, it is possible to decrease component count and standby power consumption further by eliminating the motor input voltage detection circuit.

  • Contributes to improved reliability and efficiency in home appliances in a variety of countries and regions
    Using a photocoupler involves risks that include performance degradation due to the deterioration in luminous intensity over time. Eliminating the photocoupler not only reduces this failure risk but also limits the delay time error, which can vary depending on the AC voltage, to ±50μs or less. This makes it possible to efficiently drive motors even with the different supply voltages (100V to 230V) used in various countries, as well as MCUs, which is difficult or impossible to achieve using conventional zero cross-detection circuits.

  • Easily replace conventional zero cross-detection circuits
    The BM1ZxxxFJ Series supports the waveforms (pulse/edge) and circuit topologies (standard rectification/double rectification) utilized in conventional zero cross-detection circuits, allowing users to easily replace standard zero cross-detection circuits equipped with a photocoupler without requiring software changes.

  • Integrated voltage clamp function protects the downstream MCU
    The BM1ZxxxFJ series is compatible with input voltages up to 600V and performs voltage division to output below the maximum rated voltage of the MCU and drive standard MCUs up to 5V. A voltage clamp function is also included that ensures the input voltage does not exceed 4.8V, protecting the MCU even when abnormal voltages are generated in high-voltage drive applications such as air conditioners.

Features

  • AC Zero Cross Detection (ZCD) function
    • Eliminates the need for photocouplers
    • 600V high voltage monitor
    • Handles normal and double rectification
    • N-channel open-drain output
  • DC voltage monitor function
  • VCC under-voltage locked out
  • Pulse output waveform
  • 50µA (typical) standby current
  • 160µA (typical) operating current 
  • 10V to 28V VIN1
  • 0.065kHz switching frequency
  • Thermal shut-down
  • Under-voltage lockout
  • -40°C to +105°C operating temperature range
  • Package options: SOP-J11, SOP-J7S

Applications

  • Appliances such as rice cookers and dryers
  • Appliances equipped with motors
    • Air conditioners
    • Washing machines
    • Vacuum cleaners

Videos

Zero Cross Point

ROHM Semiconductor BM1ZxxxFJ AC Voltage Zero Cross Detection ICs

A zero cross-detection circuit is needed in home appliances that supply power from an AC outlet to detect the zero cross point (which is the 0V point of the AC waveform) in order to efficiently control both motors and MCUs. As a result, improving zero cross-detection accuracy allows for even more efficient motor and MCU control. And when the motor is stopped, pulse control provides greater circuit safety by reliably stopping the voltage at 0V.

Advantages in Motor Applications

ROHM Semiconductor BM1ZxxxFJ AC Voltage Zero Cross Detection ICs

Application Example

ROHM Semiconductor BM1ZxxxFJ AC Voltage Zero Cross Detection ICs

Output Waveforms

ROHM Semiconductor BM1ZxxxFJ AC Voltage Zero Cross Detection ICs

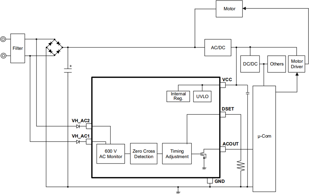
BM1Z00xFJ Block Diagram

Block Diagram - ROHM Semiconductor BM1ZxxxFJ AC Voltage Zero Cross Detection ICs

BM1Z10xFJ Block Diagram

Block Diagram - ROHM Semiconductor BM1ZxxxFJ AC Voltage Zero Cross Detection ICs
Publicerad: 2020-07-14 | Uppdaterad: 2024-10-01