ROHM Semiconductor BM2P209TF Reference Board
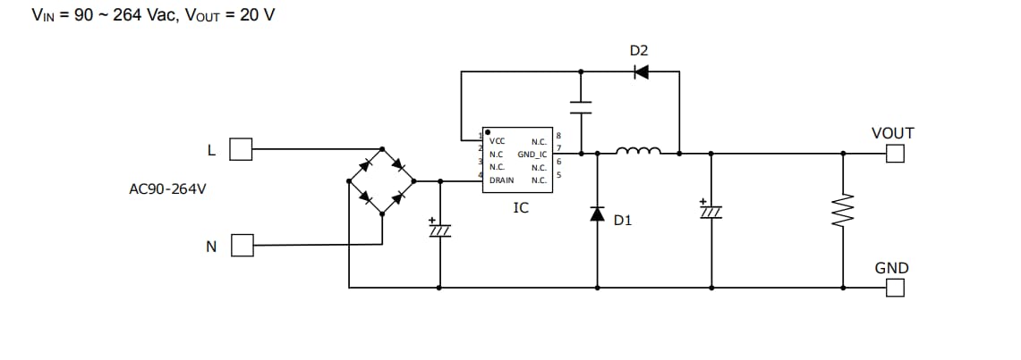
ROHM Semiconductor BM2P209TF Reference Board offers an output voltage of 20V using an input voltage range of 90VAC to 264VAC. The BM2P209TFEVK001 Board features an output current of up to 0.15A. ROHM BM2P209TFEVK001 Board employs the ROHM BM2P209TF PWM method DC/DC Converter IC with built-in 650V MOSFET. The BM2P209TF Converter IC supports a lower power consumption, using the built-in 650V starting circuit. The BM2P209TF IC includes a current detection resistor, resulting in a compact power supply design. The BM2P209TFEVK001 Board is ideal for LED lights, A/C units, and cleaner applications.Features
- 90VAC to 264VAC input voltage range
- 47Hz to 63Hz input frequency range
- 80.4% efficiency
Applications
- LED lights
- Air conditioners
- Cleaners
Connection Circuit
Application Circuit
Publicerad: 2019-05-28
| Uppdaterad: 2024-01-24
