ROHM Semiconductor BM6021x High & Low Side Drivers
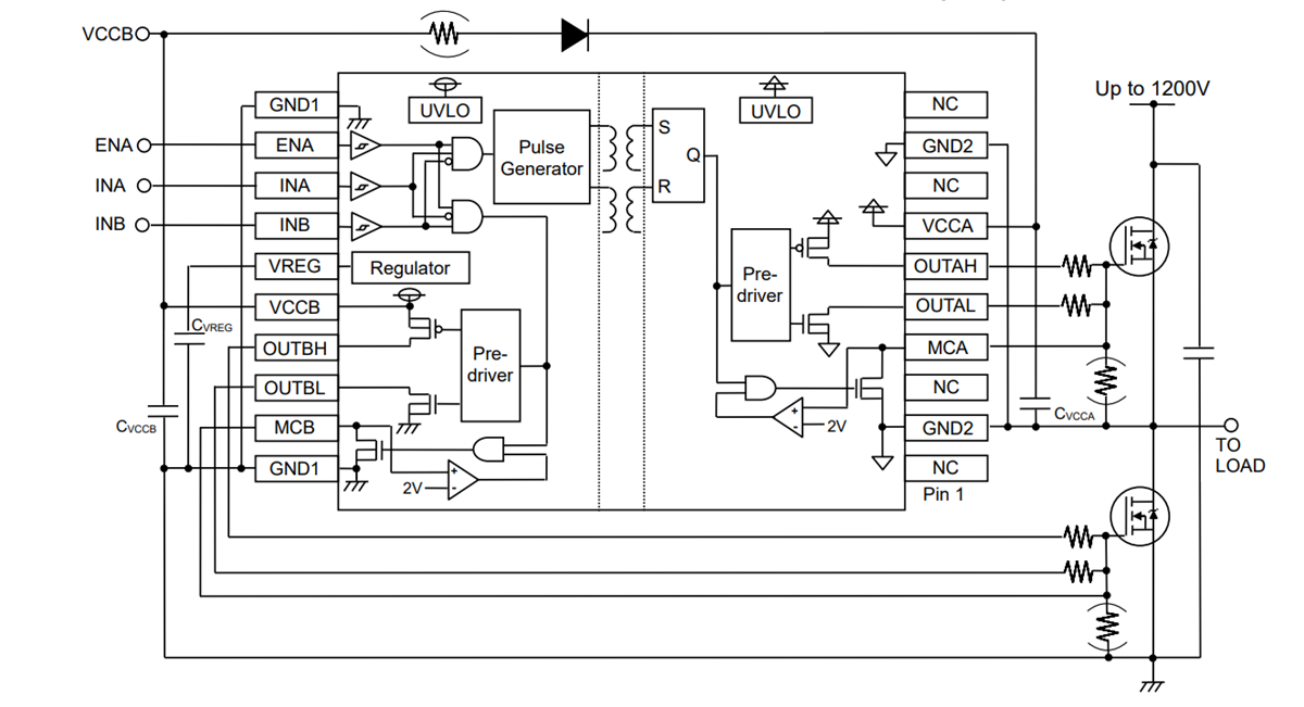
ROHM Semiconductor BM6021x High and Low Side Drivers operate up to 1200V with a bootstrap operation, which can drive N-channel power MOSFET and IGBTs. The BM6021x High and Low Side Drivers feature a Miller Clamp and Under-voltage Lockout (UVLO) function built-in. The ROHM Semi BM6021x High Voltage, High and Low Side Drivers are designed for MOSFET gate driver and IGBT gate driver applications.Features
- AEC-Q100 qualified
- 1200V high-side floating supply voltage 1200V
- Active miller clamping
- Under voltage lockout function
- 3.3V and 5.0V input logic compatible
Applications
- MOSFET gate driver
- IGBT gate driver
Typical Application Circuit
Videos
Additional Resources
Publicerad: 2020-11-02
| Uppdaterad: 2024-10-22
