ROHM Semiconductor BD83850GWL Regulator & Charge Pump Inverter
ROHM Semiconductor BD83850GWL Regulator and Charge Pump Inverter is a Boost-switching Regulator and Charge Pump Inverter for small TFT-LCD displays. The device has a wide input voltage range of 2.5V to 4.5V, which is suitable for portable applications. Its small package design is also ideal for miniaturizing the power supply.Features
- Wide input voltage range of 2.5V to 4.5V
- High-frequency operation
- Output discharge independent ON/OFF signal (STBYP, STBYN)
- Circuit protection
- Over current protection (OCP)
- Short current protection (SCP)
- Under voltage lockout (UVLO)
- Thermal shutdown (TSD)
- Key specifications
- Input voltage range: 2.5V to 4.5V
- Output boost voltage: 5.0V (typ)
- Output inverted voltage: -5.0V (typ)
- Maximum current: 50mA (max)
- Operating frequency: 1.0MHz (typ)
- Efficiency: >85% (typ)
- Output voltage accuracy: ±2% (typ)
- Standby current: 1µA (max)
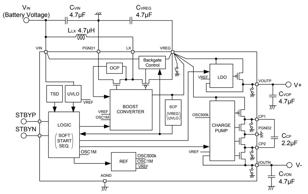
Block Diagram
Publicerad: 2019-01-08
| Uppdaterad: 2023-04-05
