ROHM Semiconductor RB-D62Q1702TB48 Reference Board
ROHM Semiconductor RB-D62Q1702TB48 Reference Board is a compact development platform featuring the LAPIS ML62Q1702 CMOS 16-bit RISC microcontroller. This board is designed to facilitate the evaluation and implementation of embedded systems requiring low power consumption and high performance. Ideal for battery-powered devices, industrial automation, and IoT applications, the ML62Q1702 MCU offers features such as analog-to-digital converters, timers, and robust processing capabilities.The ROHM Semiconductor RB-D62Q1702TB48 board supports development tools like the LEXIDE-U16 integrated development environment, enabling efficient debugging and programming. With its focus on energy efficiency and versatile functionality, the RB-D62Q1702TB48 is a valuable resource for developers working on innovative and reliable embedded solutions.
Features
- Provided with the LAPIS ML62Q1702 CMOS 16-bit RISC MCU, 48-pin TQFP
- Mounted with the linked connector to EASE1000
- Through-holes for connecting the pins of LSI to external peripheral boards
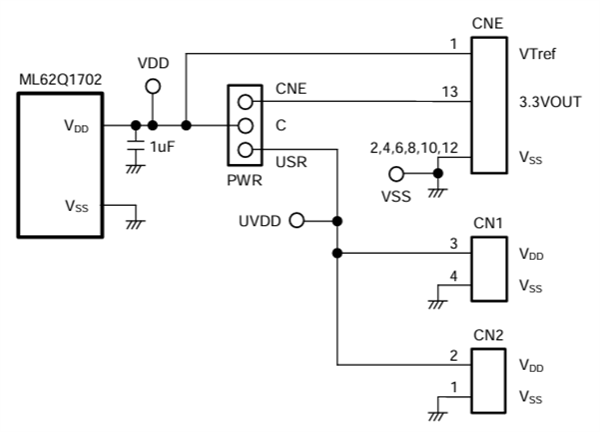
- Selectable power supply, supplied from the on-chip emulator EASE1000 or CN1_3pin/CN2_2pin
- Mounted LED (P20, P21, P22)
- Mounted 32.768KHz crystal
- Low power consumption
- Internal flash memory and RAM
- Flexible I/O and communication interfaces
- Real-time processing
- 1.6V to 5.5V operating supply range
- Compact form factor, 56mm x 94mm x 15mm (WxDxH) size
Applications
- Compact battery-driven devices
- Electronic shelf labels
- Internet of Things (IoT)
- Thermostats
- Industrial equipment
- Industrial automation
Overview
Power Circuit
EASE1000 Interface
PCB Layout
Publicerad: 2024-12-27
| Uppdaterad: 2025-01-29
