Semtech SC42 Low Input & Dropout Regulators
Semtech SC42 Low Input/Very Low Dropout 2A Regulators offer high performance and a positive voltage, designed for use in applications requiring very low input and very low dropout voltage. The SC42 Regulators operate with a Vin as low as 1.4V and with an output voltage programmable as low as 0.5V.The Semtech SC42 Regulators are produced with ultra-low dropout and are ideal for applications where Vout is very close to Vin. An enable pin further reduces power dissipation while the device is shut down. The output voltage can be set via an external divider or fixed settings, depending on how the ADJ or FB pin is configured. The SC42 provides excellent regulation over the line, load, and temperature variations.
The SC42 is available in the SOIC-8-EDP (Exposed Die Pad) package.
Applications
- Telecom/networking cards
- Motherboards/peripheral cards
- Industrial
- Wireless infrastructure
- Set top boxes
- Medical equipment
- Notebook computers
- Battery powered systems
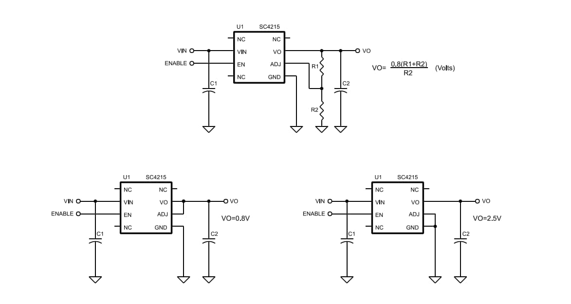
Typical Application
View Results ( 8 ) Page
| Artikelnummer | Datablad | Beskrivning |
|---|---|---|
| SC4212MLTRT | ![]() |
LDO-spänningsregulatorer 500MA LOW VIN LDO LINEAR REG |
| SC4216HSETRT | ![]() |
LDO-spänningsregulatorer VLI/VLDO 3A REG W/ENABLE |
| SC4216STRT | ![]() |
LDO-spänningsregulatorer LOW INPUT/OUTPUT 3A REG |
| SC4215ASTRT | ![]() |
LDO-spänningsregulatorer VRYLW INPT/DRPOUT 2AMP REG W/E |
| SC4211HSTRT | ![]() |
LDO-spänningsregulatorer VRYLW INPUT/VRYLW DROPOUT 1AMP |
| SC4205IS-2.5TRT | ![]() |
LDO-spänningsregulatorer ULDO 1.5A 2.5V SO-8 |
| SC4212BMLTRC | ![]() |
LDO-spänningsregulatorer 1A LOW VIN LDO LINEA |
| SC4212LMLTRC | ![]() |
LDO-spänningsregulatorer 1A LOW VIN LDO LINEAR REG |
Publicerad: 2020-07-27
| Uppdaterad: 2024-12-05

