Silicon Labs BRD4103A EFR32BG12 2.4GHz 10dBm Radio Board
Silicon Labs BRD4103A EFR32BG12 2.4GHz 10dBm Radio Board allows for developing with Bluetooth® low energy and proprietary wireless applications. The board contains a Blue Gecko Wireless System on Chip 2.4GHz and is optimized for operation with 10dBm output power. With the on-board printed antenna and RF connector, radiated and conducted testing is supported. The BRD4103A Blue Gecko Radio Board plugs into the Wireless Starter Kit Mainboard provided with the Blue Gecko Starter Kit to get access to display, buttons, and additional features from Expansion Boards.Features
- EFR32BG12P332F1024GL125 wireless SoC
- ARM Cortex®-M4 with FPU CPU core
- 1024kB flash memory
- 256kB RAM
- 2.4GHz operation frequency
- 10dBm transmit power
- Integrated PCB antenna, UFL connector (optional)
- Touch slider
- 32.768kHz and 38.4MHz crystals for LFXO and HFXO
BRD4103A Block Diagram
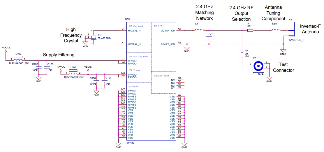
Schematic of the RF section
Publicerad: 2017-03-20
| Uppdaterad: 2022-03-17
