Skyworks Solutions Inc. Si3406 Power Over Ethernet Plus (PoE+) Device
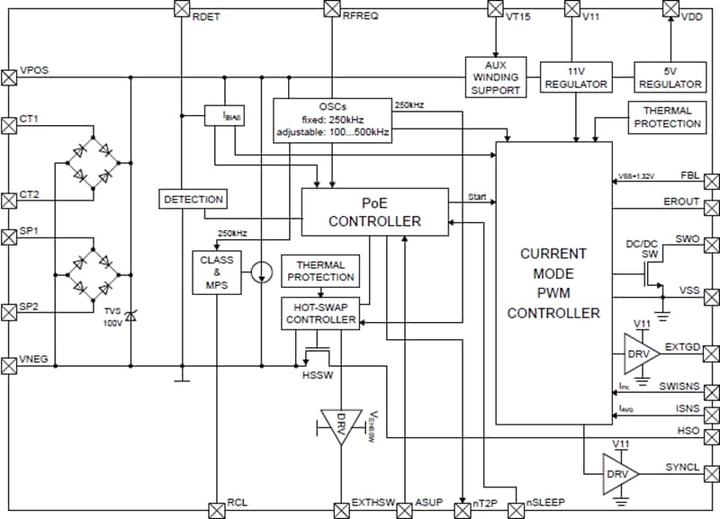
Skyworks Si3406 Power Over Ethernet Plus (PoE+) Powered Devices integrate all power management, and control functions required in a Power-over-Ethernet Plus (PoE+) Powered Device (PD) application. These devices convert the high voltage supplied over a 10/100/1000BASE-T Ethernet connection to a regulated, low-voltage output supply. The optimized architecture of these devices minimizes the solution footprint and external BOM (Bill of Materials) cost and enables the use of low-cost external components while maintaining high performance.The Skyworks Si3406 PoE+ Devices integrate the required diode bridges and transient surge suppressor, enabling the direct connection of the IC to the Ethernet RJ-45 connector. The switching power FET and all associated functions are also integrated. The Si3406 Devices support Isolated Flyback, Non-Isolated Flyback, and Buck Converter Topologies. The switching frequency for the regulator is tunable with a simple external resistor value to help avoid unwanted harmonics for better emissions control. A synchronous driver is provided to optionally drive a secondary side FET to improve power conversion efficiency. Connection to the PSE switch is maintained during sleep by an optional automated maintain-power-signature (MPS) signal.
Si3406 Devices fully support the IEEE 802.3at specification for the cases of single or two event classification. Standard external resistors provide the proper IEEE 802.3 signatures for the detection function and programming of the classification mode, and internal startup circuits ensure well-controlled soft-start initial operation of both the hots-wap switch and the voltage regulator.
The Si34061 and Si34062 variants add main transformer bias winding support for the ultra-high-efficiency operation.
The Si34061 includes support for external augmentation or full bypass of the internal hot swap and/or switching FET for best power handling and thermal management at the high end of Class 4, plus offers a further boost in power conversion efficiency when needed.
The Si34062 includes support for sleep modes with wake function and LED drive capability. These features can be utilized to minimize standby currents, control sleep and wake states, and provide application status information using a solid or blinking LED.
The Si3406 PoE PD is available in a low-profile, 20-pin, 5mm x 5mm QFN package. The Si34061 and Si34062 variants are offered in low-profile, 24-pin, 5mm x 5mm QFN packages.
Features
- Type 1 (PoE) or Type 2 (PoE+) power
- Full IEEE 802.3at compliance
- Synchronous secondary FET driver
- Current mode DC-DC converter
- Tunable switching frequency
- Auxiliary transformer winding support
- Auxiliary adapter support
- Internal hot swap and switching FET bypass support
- Automated maintain-power-signature (MPS) support
- Sleep mode augmented with wake pin, mode control, and LED driver
- 120V Absolute Max voltage performance
- Extended -40°C to +85°C temperature
- Compact 5mm x 5mm QFN package
- Pb-free; ROHS-compliant
Applications
- Voice over IP (VoIP) devices
- Wireless access points
- Security and surveillance IP cameras
- Lighting luminaires
- Point-of-sale terminals
- Internet appliances
- Network devices
Si3406 Block Diagram
Si34061 Block Diagram
Si34062 Block Diagram
