STMicroelectronics EVALSTGAP4S Demonstration Board
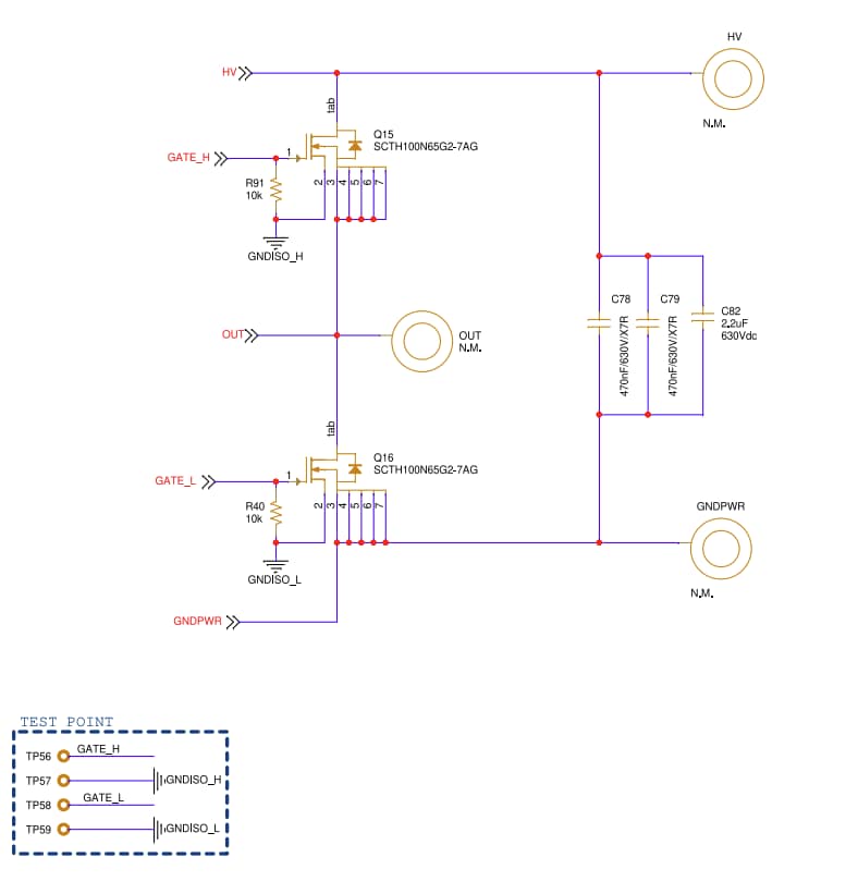
STMicroelectronics EVALSTGAP4S Demonstration Board evaluates STGAP4S, an advanced galvanically isolated gate driver for IGBTs and SiC MOSFETs. This demonstration board drives a power switch with a voltage rating of up to 650V. The EVALSTGAP4S board includes two SiC MOSFETs in an H2PAK-7 package connected in a half-bridge configuration. This demonstration board enables, configures, or disables the driver's protection and control features through the SPI interface when combined with STEVAL-PCC009V2 and STSW-STGAP4 GU. The EVALSTGAP4S board features an onboard 3.3V linear regulator for LV side supply, flybacks for HV 18V / -5V driving supply, and fault LED indicators. This demonstration board is RoHS compliant.Features
- Half-bridge configuration
- 650V SCTH100N65G2-7AG, 20mΩ SiC MOSFETs
- Up to 520V (limited by MOSFETs and capacitors rating) high voltage rail
- 3.3V on-board linear regulator for LV side supply
- Flybacks for HV 18V / -5V driving supply
- 1200V maximum working voltage across isolation
- Fault LED indicators
- Suitable to be used in combination with STEVAL-PCC009V2 and STSW-STGAP4 GUI
- RoHS compliant
Publicerad: 2023-07-14
| Uppdaterad: 2025-08-12
