STMicroelectronics L6472 dSPIN Microstepping Motor Drivers
STMicroelectronics L6472 dSPIN Fully Integrated Microstepping Motor Drivers are an advanced fully integrated solution suitable for driving two-phase bipolar stepper motors with microstepping. The drivers integrate a dual low RDS(on) DMOS full bridge with all of the power switches equipped with an accurate on-chip current sensing circuitry suitable for non-dissipative current control and overcurrent protection.Thanks to a new current control, a 1/16 microstepping is achieved through an adaptive decay mode which outperforms traditional implementations. The digital control core can generate user defined motion profiles with acceleration, deceleration, speed or target position, easily programmed through a dedicated register set. A very rich set of protections (thermal, low bus voltage, overcurrent) makes the L6472 "bullet proof", as required by the most demanding motor control applications.
Features
- Operating voltage: 8-45V
- 7.0A output peak current (3.0A r.m.s.)
- Low RDS(on) power MOSFETs
- Programmable speed profile
- Programmable Power MOSFET slew rate
- Up to 1/16 micro-stepping
- Predictive current control with adaptive decay
- Non-dissipative current sensing
- SPI interface
- Low quiescent and standby currents
- Programmable non-dissipative overcurrent protection on all
- Power MOSFETs
- Two levels of overtemperature protection
Applications
- Bipolar stepper motor
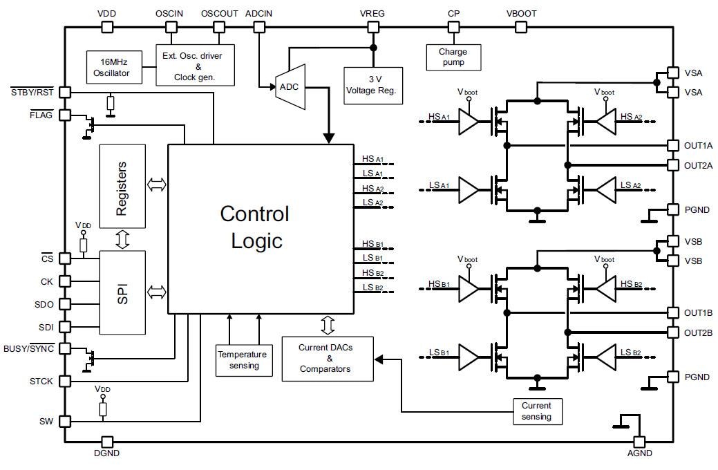
Block Diagram
Publicerad: 2012-06-14
| Uppdaterad: 2024-10-31
