STMicroelectronics SCLT3-8BQ7 High-Speed Digital Limiter
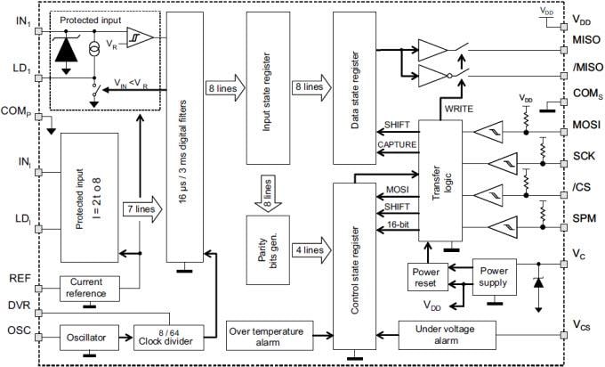
STMicroelectronics SCLT3-8BQ7 High-Speed Digital Input Current Limiter provides an 8-line protected digital input termination with serialized state transfer. STMicroelectronics SCLT3-8BQ7 cuts dissipation (78mW per input) and reduces the count of opto-transistors, enhancing the I/O module density. An adjustable digital filter and an LED driver are embedded in each type 3 input section. Its 2MHz SPI peripheral output serializes the input state transfer to the I/O module controller.Features
- 8 inputs - 8-bit SPI output
- High side input with common ground
- 5V Voltage regulator
- QFN 7x7 - 48L package
- 30V reverse polarity capable
- Adjustable current limiters
- IEC61131-2 type 1, 2, and 3
- Compliant with EN60947-5-2
- LED output for visual status
- Optional 16-bit mode with parity check, temperature and voltage alarms
- Daisy chain capable
- 20μs to 3ms input digital filter with adjustable delay
- 78mW per channel power dissipation
Applications
- Programmable logic controller and remote input modules
- High-speed protected termination for digital input with serialized SPI output
Block Diagram
Publicerad: 2015-11-10
| Uppdaterad: 2022-03-11
