STMicroelectronics STDRIVEG210 Half-Bridge Gate Drivers
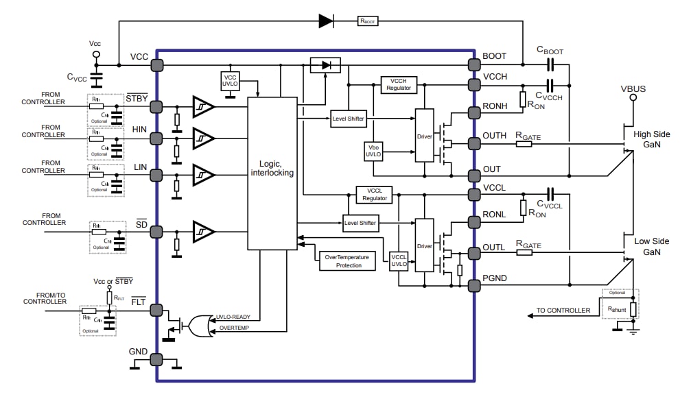
STMicroelectronics STDRIVEG210 Half-Bridge Gate Drivers are designed for N‑channel enhancement mode GaN, and the high-side driver section can withstand a voltage rail up to 220V. These drivers feature high current capability, short propagation delay with excellent delay matching, and integrated LDOs. This makes them optimized for driving high-speed GaN. The STDRIVEG210 half-bridge gate drivers feature supply UVLOs tailored to fast startup and low-consumption soft-switching applications. The high-side regulator is characterized by a very short wake-up time to maximize the application efficiency during intermittent operation (burst mode). These drivers offer an extended range for input pins that allows easy interfacing with controllers. A standby pin allows for reducing the power consumption during inactive periods or burst mode. Applications include DC/DC, AC/DC, resonant converters, synchronous rectification, UPS, adapters, LED lighting, and USB-C.Features
- High voltage rail up to 220V
- dV/dt transient immunity ±200 V/ns
- Driver with a separated sink and source path for optimal driving:
- 2.4A and 1.2Ω sink
- 1.0A and 3.7Ω source
- 300ns ultra-fast high-side startup time
- 45ns propagation delay, 15ns minimum output pulse
- High switching frequency (>1MHz)
- Embedded bootstrap diode
- Full support of GaN hard-switching operation
- UVLO function on VCC, VBO, and VLS
- Separated logic inputs and shutdown pin
- Fault pin for overtemperature and UVLO reporting
- Stand-by function for low consumption mode
- Separated PGND for Kelvin source driving and current shunt compatibility
- 3.3V to 20V compatible inputs with hysteresis and pull-down
Applications
- DC/DC, AC/DC, resonant converters, and synchronous rectification
- Battery charger and adapters
- Energy storage systems, UPS, server, and telecom power
- Solar micro inverters, optimizers, and MPPT
- LED lighting and USB-C
Block Diagram
Typical Application Schematic
Publicerad: 2025-08-11
| Uppdaterad: 2025-08-28
