STMicroelectronics STEVAL-ISB014V2 Battery Monitor with Alarm Output
STMicroelectronics STEVAL-ISB014V2 Battery Monitor with Alarm Output is based on the STC3115 and includes the hardware functions required for a low-cost gas gauge for battery monitoring. The STC3115 uses current sensing, Coulomb counting, and accurate battery voltage measurements to estimate the state-of-charge (SOC) of the battery. An internal temperature sensor simplifies implementation of temperature compensation.Features
- 0.25% accuracy battery voltage monitoring
- Coulomb counter and voltage-mode gas gauge operations
- Robust initial open-circuit-voltage (OCV) measurement at power-up with debounce delay
- Low battery level alarm output with programmable thresholds
- Internal temperature sensor
- Battery swap detection
- Low power
- 45µA in power-saving mode
- 2µA max. in standby mode
- 1.4mm x 2.0mm 10-bump CSP package
- RoHS compliant
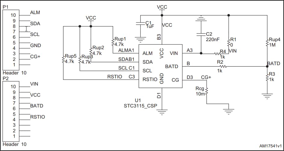
Schematic Diagram
Publicerad: 2018-04-05
| Uppdaterad: 2023-02-03
