The LNBH26S is an integrated solution for supplying and interfacing satellite LNB modules in accordance with international standards. This simple and complete solution for dual-tuner satellite receivers offers high performance at low cost and low external component count.
Features
- Complete interface between LNB and I²C bus
- Built-in DC-DC converter for single 12V supply operation and high efficiency (93% @ 0.5A)
- Selectable output current limit by external resistor
- Compliant with the output voltage specifications of principal satellite receivers (15 programmable levels)
- Accurate built-in 22kHz tone generator suits widely accepted standards
- 22kHz tone waveform integrity guaranteed also at no load condition
- Low drop post regulator and high efficiency step-up PWM with integrated power N-MOS, allowing low power losses
- LPM function (low power mode) to reduce dissipation
- Overload and overtemperature internal protection with I²C diagnostic bits
- LNB short-circuit dynamic protection
- ±4kV ESD tolerant on output power pins
- RoHS compliant
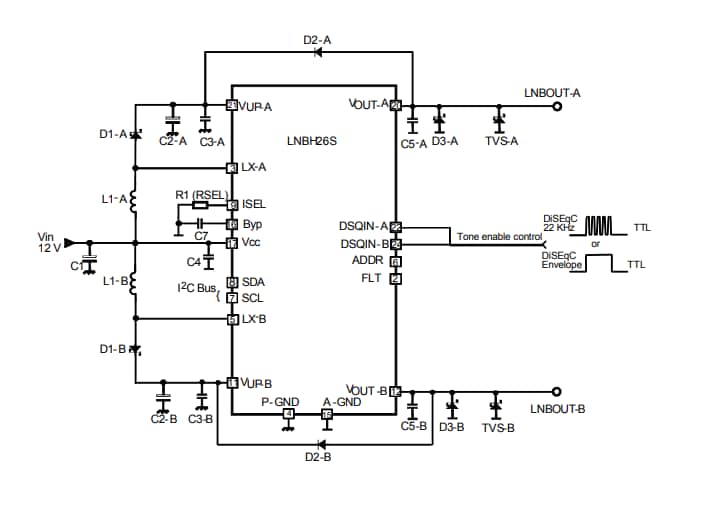
Circuit Schematic
Layout
Publicerad: 2019-11-01
| Uppdaterad: 2024-02-27

