STMicroelectronics STLQ020 200mA Low-Dropout Voltage Regulators
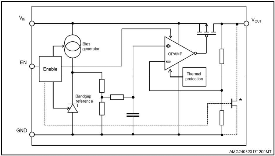
STMicroelectronics STLQ020 200mA Low-Dropout Voltage Regulators work with a 2V to 5.5V input voltage range and have a maximum 160mV typical dropout voltage load. The STLQ020 features an ultralow 0.3µA quiescent current at no-load to extend battery life for applications requiring a long standby time. The enable logic control function allows the STLQ020 to go to shutdown mode, reducing the total current consumption to 1nA.The STLQ020 also keeps the quiescent current under control and at a low value during dropout operations. This further extends the operating time of battery-powered devices. Other features include short-circuit constant-current limiting and thermal protections.
Features
- Operating input voltage range: 2V to 5.5V
- Output current up to 200mA
- Ultra-low quiescent current:
- 300nA typ. at no load
- 100μA typ. at 200mA load
- Controlled Iq in dropout conditions
- Output voltage accuracy: 2% at room temperature, 3% in full temperature range
- Very low-dropout voltage: 160mV at 200mA
- Output voltage versions: from 0.8V to 4.5V, with 50mV step and adjustable
- Logic-controlled electronic shutdown
- Output discharge feature (optional)
- Internal overcurrent and thermal protection
- Temperature range: from -40°C to +125°C
- Packages: DFN6-2x2, SOT323-5L, Flip-Chip4
Applications
- Smartphones/tablets
- Image sensors
- Wearable accessories
- Healthcare devices
- Metering
Block Diagram
Additional Resources
Publicerad: 2017-11-28
| Uppdaterad: 2024-04-23
