STMicroelectronics STSPIN840 DC Motor Driver
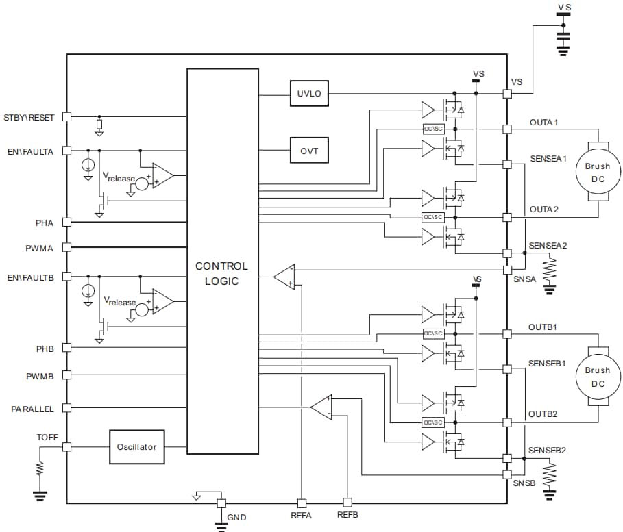
STMicroelectronics STSPIN840 DC Motor Driver is a compact brushed DC motor used to drive two bidirectional brushed DC motors simultaneously. The STSPIN840 is housed in a 4mm x 4mm QFN package, and features control logic and a fully protected low RDS(ON) dual fullbridge power stage. Thanks to a dedicated PARALLEL input pin, the parallel mode function can be enabled, transforming the device in an equivalent and more powerful single full-bridge able to deliver up to 3Arms current at an equivalent HS + LS RDS(ON) of 500 mΩ. The STSPIN840 embeds two independent PWM current controllers (one for each full bridge) based on user-settable values of reference voltage and OFF time.Features
- Operating voltage from 7V to 45V
- Maximum output current 1.5Arms
- RDSon HS + LS = 1Ω typ.
- Current control with adjustable OFF time
- Current sensing based on external shunt resistors
- Full protections set
- Non-dissipative overcurrent protection
- Short-circuit protection
- Undervoltage lockout
- Thermal shutdown
- Parallel operation mode achieving single fullbridge configuration with output IRMS = 3Arms and RDS(ON) HS + LS = 500mΩ typ.
- Low standby current consumption
Applications
- Industrial automation and service robots
- Medical and health care
- ATM and money handling machines
- Stage lighting
- Thermal printers
- Textile and sewing machines
- Vending machines
- Office and home automation
Block Diagram
Complete Your Design
Publicerad: 2018-07-11
| Uppdaterad: 2023-02-12
