STMicroelectronics L6470H dSPIN Microstepping Motor Driver

STMicroelectronics L6470H dSPIN Fully Integrated Microstepping Motor Driver is realized in analog mixed signal technology, and is an advanced, fully integrated solution suitable for driving two-phase bipolar stepper motors with microstepping. The STMicroelectronics L6470H dSPIN Fully Integrated Microstepping Motor Driver integrates a dual low RDSon DMOS full bridge with all of the power switches equipped with an accurate on-chip current sensing circuitry suitable for non-dissipative current control and overcurrent protections.

A true 1/128 steps resolution is achieved thanks to a unique control system. The digital control core can generate user defined motion profiles with acceleration, deceleration, speed, or target position easily programmed through a dedicated registers set. All commands and data registers, including those used to set analog values (i.e. current control value, current protection trip point, dead time, PWM frequency etc.), are sent through a standard 5 Mbit/s SPI. 

A very rich set of protections (thermal, low bus voltage, overcurrent, motor stall) allows designing a fully protected application, as required by most demanding motor control applications.

Features

  • Operating voltage: 8-45V
  • 7.0A output peak current (3.0A r.m.s.)
  • Low RDSon power MOSFETS
  • Programmable speed profile and positioning
  • Programmable power MOS slew-rate
  • Up to 1/128 microstepping
  • Sensorless stall detection
  • SPI interface
  • Low quiescent and standby currents
  • Programmable nondissipative overcurrent protection on high and low-side
  • Two levels overtemperature protection

Applications

  • Bipolar Stepper motor for:
    • Factory automation
    • Sewing
    • Stage lighting
    • Professional and label printers
    • ATM, POS, vending, gaming
    • Medical, security
    • Consumer, toys, & robotics

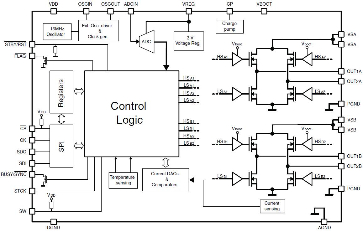
Circuit Diagram

STMicroelectronics L6470H dSPIN Microstepping Motor Driver

What is the dSPIN platform?

STMicroelectronics L6470H dSPIN Microstepping Motor Driver

• Motor control system-on-chip
• Manages the full motion profile, reducing MCU part count required for complex speed and position profiles
• Fast and easy design breakthrough solution for stepper motor performance
• BCD 0.35 µm, multi-power technology
• Advantages of innovative voltage driving over current driving
• Resolution up to 128 µsteps/step reduces noisy and jerky motions from abrupt current changes
• Very accurate and smooth sine-wave profile
• Reduced resonances, mechanical noise, and vibrations at low speeds
• Reduced torque and speed ripple at low speeds
• Outstanding position resolution and smooth motion

Publicerad: 2011-08-25 | Uppdaterad: 2024-10-31