Tamura L55S D15 Open-Loop Current Sensors
Tamura L55S D15 Open-Loop Current Sensors offer an open-loop current sensor suitable for middle-powered general inverters like photovoltaic (PV) and wind power inverters. Tamura L55S D15 Open-Loop Current Sensors provide a large aperture (104.5mm × 22.5mm) that lets a wide busbar pass through. L55S features a 4V-rated output voltage, 14.0mm insulation distance, and a -40°C to +105°C wide temperature range. This current sensor series measures a 1500A to 2500A range.Features
- Open-loop, voltage-output type
- 1500A, 2000A, or 2500A primary nominal current
- -40°C to +105°C ambient operating temperature
- 104.5mm x 22.5mm aperture size
- ≥14.0mm clearance and creepage insulation distance
- Molex connector (22-04-1041), tin (Sn)-plated terminal
- Standards
- UL508 (UR marking)
- UL recognized material
- CE marking (EN62477-1)
Applications
- Middle-powered general inverters
- PV inverters
- Wind power inverters
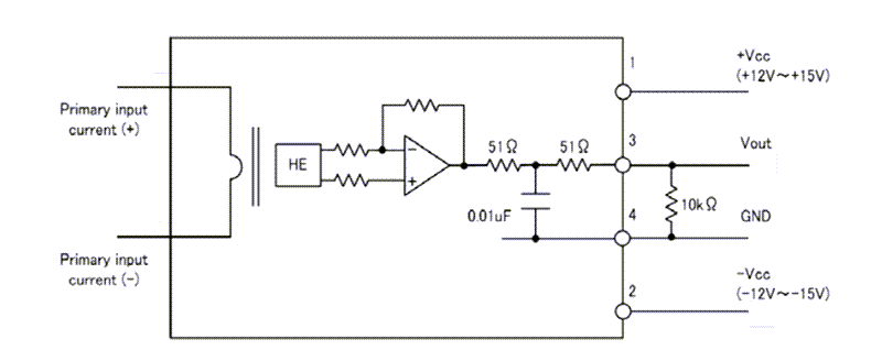
Connection Diagram
Publicerad: 2024-01-17
| Uppdaterad: 2024-01-23
