Tempo Semiconductor STAC9200 Two Channel HD Audio CODECs
Tempo Semiconductor STAC9200 Two Channel HD Audio CODECs are high quality, 2-channel audio CODECs compatible with the Intel High Definition (HD) Audio Interface. The STAC9200 provides Stereo 24-Bit resolution with sample rates up to 192kHz. SPDIF I/O provides connectivity to consumer electronic equipment. The STAC9200 incorporates a proprietary SD technology to achieve an estimated DAC SNR above 100dB. The Tempo Semiconductor STAC9200 provides high-quality HD Audio capability to notebooks and cost-sensitive desktop PC applications.Features
- High-performance SD technology
- 100dB DAC SNR
- Intel HD audio interface
- Two-channel DACs and ADCs with 24-bit resolution
- Sample rates up to 192kHz
- Mixer-less design
- Low-latency Karaoke Mode supported
- Integrated headphone amplifiers
- Stereo microphone
- Supports stereo microphone
- Microphone boost 0, 10, 20, 30, 40dB
- Direct CDROM recording mixerless design
- S/PDIF in and out
- Universal Jacks™ functionality for jack retasking
- Adjustable VREF out
- Digital PC beep to all outputs
- +3.3V, +4V, and +5V analog power supply options
- The +4V analog voltage is supported by the +5V version of the STAC9200
- Request +4V configuration of the driver.
- The +4V analog voltage is supported by the +5V version of the STAC9200
- 32-pad QFN (5mm x 5mm) and 48-pin LQFP package options
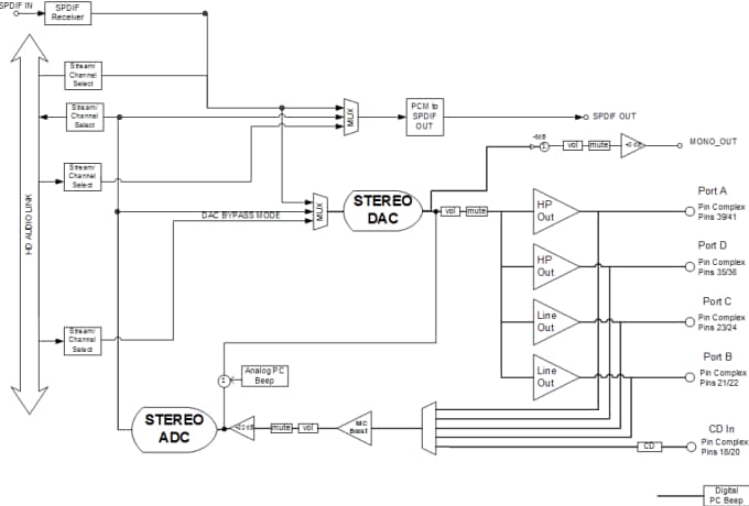
Block Diagram
View Results ( 2 ) Page
| Artikelnummer | Datablad | Beskrivning |
|---|---|---|
| STAC9200X5TAEB1X | ![]() |
Gränssnitt - CODECs 2-Ch HD 100dB 48LQFP 24-Bit 5V 4GPIO |
| STAC9200X5TAEB1XR | ![]() |
Gränssnitt - CODECs AC97 2-CH HD AUDIO CODEC |
Publicerad: 2014-07-03
| Uppdaterad: 2022-03-11

