Texas Instruments LM5039 Half-Bridge PWM Controller
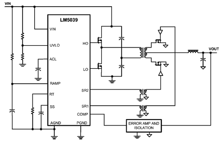
Texas Instruments LM5039 Half-Bridge PWM Controller with Advanced Current Limit contains all of the features necessary to implement half-bridge topology power converters using voltage mode control with line voltage feed-forward. TI LM5039 PWM controller is a functional variant of the LM5035B half-bridge PWM controller, featuring average current limit during an overload event to balance the center-point of the half-bridge capacitor divider. The floating high-side gate driver is capable of operating with supply voltages up to 105V. Both the high-side and low-side gate drivers are capable of 2A peak. LM5039 evaluation board is designed to provide the design engineer with a fully functional power converter based on the half-bridge topology to evaluate the LM5039 controller.Features
- 105V / 2A Half-Bridge Gate Drivers
- Synchronous Rectifier Control Outputs with Programmable Delays
- High Voltage (105V) Start-up Regulator
- Adjustable peak cycle-by-cycle over current protection
- Resistor Programmed, 2MHz Capable Oscillator
- Patented Oscillator Synchronization
- 5V Reference Output
Application Circuit
Additional Resources
Publicerad: 2012-10-02
| Uppdaterad: 2022-03-11
