Texas Instruments ALM2402FQ1EVM Evaluation Module
Texas Instruments ALM2402FQ1EVM Evaluation Module is designed to provide access to the features and measure the performance of the ALM21402F-Q1. The ALM2402F-Q1 is an automotive-grade, dual high-voltage, high current Operational Amplifier (Op-Amp) with protection features from Texas Instruments.Features
- Access to the features of the ALM2402F-Q1 and measure the performance of the ALM2402F-Q1
- Two default amplifiers configured in the inverting configuration with a gain of -2.5V/V
Overview
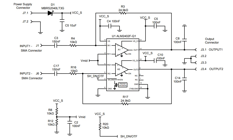
Schematic
Publicerad: 2019-10-16
| Uppdaterad: 2023-12-15
