Texas Instruments ALM2403Q1EVM Op Amp Evaluation Module (EVM)
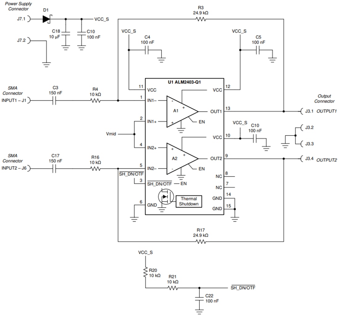
Texas Instruments ALM2403Q1EVM Operational Amplifier Evaluation Module (EVM) provides access to the features and measures the performance of the ALM2403-Q1. The ALM2403-Q1 is an automotive-grade, high-voltage, high-current, dual op amp with wide bandwidth and thermal protection. By default, the Texas Instruments ALM2403Q1EVM has each amplifier configured in the inverting configuration with a gain of –2.5V/V.Board Layout
Simplified Schematic
Publicerad: 2020-08-13
| Uppdaterad: 2024-08-08
