Texas Instruments bq21062 1-Cell Linear Charger IC

Texas Instruments bq21062 1-Cell Linear Charger IC is a highly integrated battery charge management IC that integrates the most common functions for wearable, portable, and small medical devices. These functions include a charger, a regulated output voltage rail for system power, a Load Switch/LDO, and a push-button controller. The Texas Instruments bq21062 IC integrates a linear charger with Power Path that enables quick and accurate charging for small batteries while providing a regulated voltage to the system. The regulated system voltage (PMID) output may be configured through I2C based on the recommended operating conditions of downstream ICs and system loads for optimal system operation.

The device supports a charge current of up to 500mA and a termination current down to 0.5mA for maximum charge. The battery uses a standard Li-Ion charge profile with three phases: pre-charge, constant current, and constant voltage regulation. The device integrates advanced Power Path management and control that allows the device to provide power to the system while charging the battery, even with poor adapters. The host may also control the Power Path through I2C, allowing it to disconnect the input adapter and/or battery without physically removing them. The single push-button input eliminates the need for a separate button controller IC, reducing the total solution footprint. The push-button input can be used for wake functions or to reset the system.

The low quiescent current during operation and shutdown enables maximum battery life. The input current limit, charge current, LDO output voltage, and other parameters are programmable through the I2C interface, making the bq21062 a very flexible charging solution. A voltage-based JEITA compatible (or standard HOT/COLD) battery pack thermistor monitoring input (TS) is included to monitor battery temperature and automatically change charge parameters to prevent the battery from charging outside its safe temperature range. The temperature thresholds are also programmable through I2C, which allows the host to customize the thermal charging profile. The charger is optimized for 5V USB input, with 20V absolute maximum tolerance to withstand line transients. The device also integrates a linear regulator to provide a quiet rail for radios or processors, which can be independently sourced and controlled through I2C.

Features

  • Linear battery charger with 1.25mA to 500mA fast charge current range
    • 0.5% accurate I2C programmable battery regulation voltage ranging from 3.6V to 4.6V in 10mV steps
    • Configurable termination current supporting down to 0.5mA
    • 20V tolerant input with typical 3.4V to 5.5V input voltage operating range
    • Programmable thermal charging profile, fully configurable hot, warm, cool, and cold thresholds
  • Power Path management for powering system and charging battery
    • I2C programmable regulated system voltage (PMID) ranging from 4.4V to 4.9V, in addition to battery voltage tracking and input pass-through options
    • Dynamic power path management optimizes charging from weak adapters
    • Advanced I2C control allows the host to disconnect the battery or adapter as needed
  • I2C configurable load switch or up to 150mA LDO output
    • Programmable range from 0.6V to 3.7V in 100mV steps
  • Ultra-low Iddq for extended battery life
    • 10nA ship mode battery Iq
    • 400nA Iq while powering the system (PMID and VDD on)
  • One push-button wake-up and reset input with adjustable timers
    • Supports system power cycle and HW reset
  • 20-pin 2mm x 1.6mm CSP package
  • 11mm2 total solution size

Applications

  • Headsets, earbuds, and hearing aids
  • Smartwatches and smart trackers
  • Wearable fitness and activity monitors
  • Blood glucose monitors

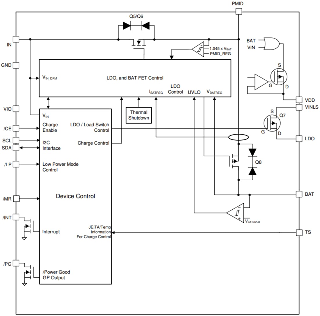
Functional Block Diagram

Block Diagram - Texas Instruments bq21062 1-Cell Linear Charger IC
Publicerad: 2020-08-18 | Uppdaterad: 2024-08-13