Texas Instruments bq24298 I2C Controller Single Cell USB Charger
Texas Instruments bq24298 I2C Controller Single Cell USB Charger is a highly-integrated switch-mode battery charge management and system power path management device. It is designed for 1 cell Li-Ion and Li-polymer battery in a wide range of smartphone and tablet applications. It has a low impedance power path which optimizes switch-mode operation efficiency. It also reduces battery charging time and extends battery life during discharging phase. The I2C serial interface with charging and system settings makes the device a truly flexible solution. The device supports 3.9V to 6.2V USB input sources. This includes standard USB host port and USB charging port with 6.4V over-voltage protection. Texas Instruments bq24298 Charger supports USB 2.0 and USB 3.0 power specifications with input current and voltage regulation. The device also supports USB On-the-Go operation by providing fast startup and supplying adjustable voltage 4.55V to 5.5V (default 5V) on the VBUS with an accurate current limit up to 1.5A.Features
- 90% high efficiency switch mode 3A charger
- 3.9V to 6.2V single input USB-compliant charger with 6.4V over-voltage protection
- Input voltage and current limit supports USB 2.0 and USB 3.0
- Input current limit (100mA, 150mA, 500mA, 900mA, 1A, 1.5A, 2A, and 3A)
- USB OTG with adjustable output 4.55V to 5.5V at 1A or 1.5A
- Fast OTG startup (22ms typ.)
- 90% 5V boost mode efficiency
- Accurate ±15% hiccup mode overcurrent protection
- Narrow VDC (NVDC) power path management
- Instant system on with no battery or deeply discharged battery
- Ideal diode operation in battery supplement mode
- 1.5MHz switching frequency for low profile 1.2mm inductor
- I2C port for optimal system performance and status reporting
- Autonomous battery charging with or without host management
- Battery charge enable
- Battery charge preconditioning
- Charge termination and recharge
- High accuracy
- ±0.5% charge voltage regulation
- ±7% charge current regulation
- ±7.5% input current regulation
- ±3% output voltage regulation in USB OTG boost mode
- High integration
- Power path management
- Synchronous switching MOSFETs
- Integrated current sensing
- Bootstrap diode
- Internal loop compensation
- Safety
- Battery temperature sensing for charging and discharging in OTG mode
- Battery charging safety timer
- Thermal regulation and thermal shutdown
- Input and system over-voltage protection
- MOSFET over-current protection
- Charge status outputs for LED or host processor
- Maximum power tracking capability by input voltage regulation
- 20µA low battery leakage current and support shipping mode and system reset
- I2C forced BATFET off with delay (9s Typ.)
- 4.00mm × 4.00mm WQFN-24 package
Applications
- Tablet PC
- Smartphone
- Internet devices
- Portable audio speaker
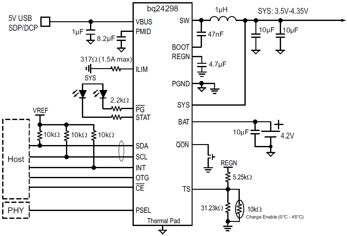
Functional Diagram
Publicerad: 2015-06-23
| Uppdaterad: 2022-03-11
