Texas Instruments bq25308 Standalone 1-Cell Battery Charger
Texas Instruments bq25308 Standalone 1-Cell Battery Charger is designed for 1-cell Li-ion, Lipolymer, and LiFePO4 batteries. The highly integrated bq25308 switch-mode battery charger features a 4.1V to 17V input voltage and 3A fast charge current. The bq25308's integrated current sensing topology allows high charge efficiency and low BOM cost. The device's best-in-class 200nA low quiescent current conserves battery energy and maximizes the shelf time for portable devices.The TI bq25308 is offered in a 3mm x 3mm WQFN package for easy 2-layer layout and space-limited applications.
Features
- Standalone charger and easy to configure
- High-efficiency, 1.2MHz, synchronous switch-mode buck charger
- 92.5% charge efficiency at 2A from 5V input for 1-cell battery
- 91.8% charge efficiency at 2A from 9V input for 1-cell battery
- Single input to support USB input and high voltage adaptors
- Supports 4.1V to 17V input voltage range with 28V absolute maximum input voltage rating
- Input Voltage Dynamic Power Management (VINDPM) tracking battery voltage
- High integration
- Integrated reverse blocking and synchronous switching MOSFET
- Internal input and charge current sense
- Internal loop compensation
- Integrated bootstrap diode
- 3.6V / 4.05V / 4.15V / 4.2V charge voltage
- 3.0A maximum fast charge current
- 200nA low battery leakage current at 4.5V VBAT
- 4.25µA VBUS supply current in IC disable mode
- Charge current thermal regulation at 120°C
- Precharge current of 10% of fast charge current
- Termination current of 10% of fast charge current
- Charge accuracy
- ±0.5% charge voltage regulation
- ±10% charge current regulation
- Safety
- Disable charge for dead battery condition
- Thermal regulation and thermal shutdown
- Input Under-Voltage Lockout (UVLO) and Over-Voltage Protection (OVP)
- Battery overcharge protection
- Safety timer for precharge and fast charge
- Charge disabled if current setting pin ICHG is open or short
- Cold/hot battery temperature protection
- Fault report on STAT pin
- Available in a WQFN 3mm x 3mm-16 package
Applications
- Wireless speaker
- Barcode scanner
- Gaming
- Cradle charger
- Cordless power tool
- Building automation
- Medical
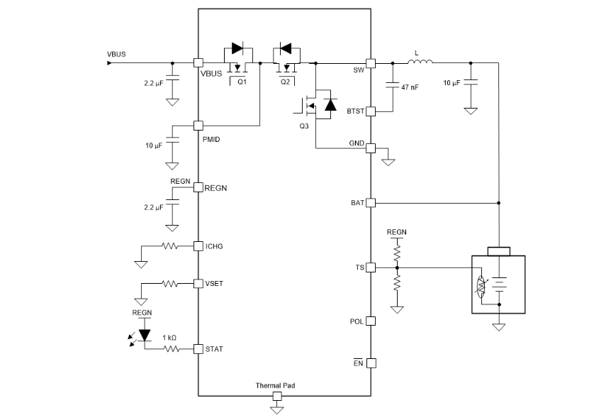
Simplified Application
Publicerad: 2024-05-23
| Uppdaterad: 2024-06-10
