Texas Instruments bq25606 Single Cell 3A Fast Charger
Texas Instruments bq25606 Single Cell 3A Fast Charger is a standalone switch-mode battery charge management and system power path management device. The device is ideal for single-cell Li-Ion and Li-polymer batteries. The low impedance power path optimizes switch-mode operation efficiency, reduces the battery charging time, and extends battery life during discharging phase. The bq25606 features fast charging with high input voltage support for a wide range of standalone chargers and portable devices. The input voltage and current regulation deliver maximum charging power to the battery. This solution is highly integrated with input reverse-blocking FET (RBFET, Q1), high-side switching FET (HSFET, Q2), low-side switching FET (LSFET, Q3), and battery FET (BATFET, Q4) between system and battery. The device also integrates the bootstrap diode for the high-side gate drive for simplified system design.Features
- High-efficiency, 1.5MHz, synchronous switch-mode buck charger
- 92% Charge efficiency at 2A from 5V input
- Optimized for USB voltage input (5V)
- Supports USB On-The-Go (OTG)
- Boost converter with up to 1.2A output
- 92% Boost efficiency at 1A output
- Accurate Constant Current (CC) limit
- Soft-start up to 500µF capacitive load
- Output short circuit protection
- Single input to support USB input and high voltage adapters
- Support 3.9V to 13.5V input voltage range with 22V absolute maximum input voltage rating
- Maximum power tracking by input voltage limit up to 4.6V (VINDPM)
- VINDPM Threshold automatically tracks battery voltage
- Auto detect USB SDP, DCP, and non-standard adaptors
- High battery discharge efficiency with 19.5mΩ battery discharge MOSFET
- Narrow VDC (NVDC) power path management
- Instant-on works with no battery or deeply discharged battery
- Ideal diode operation in battery supplement mode
- High integration includes all MOSFETs, current sensing, and loop compensation
- 58µA Low battery leakage current with system voltage standby
- High accuracy
- ±0.5% Charge voltage regulation
- ±6% at 1.2A and 1.8A Charge current regulation
- ±5% at 0.5A, 1.2A and 1.8A Input current regulation
Applications
- EPOS, Portable speakers, E-cigarette
- Portable internet devices and accessory
Videos
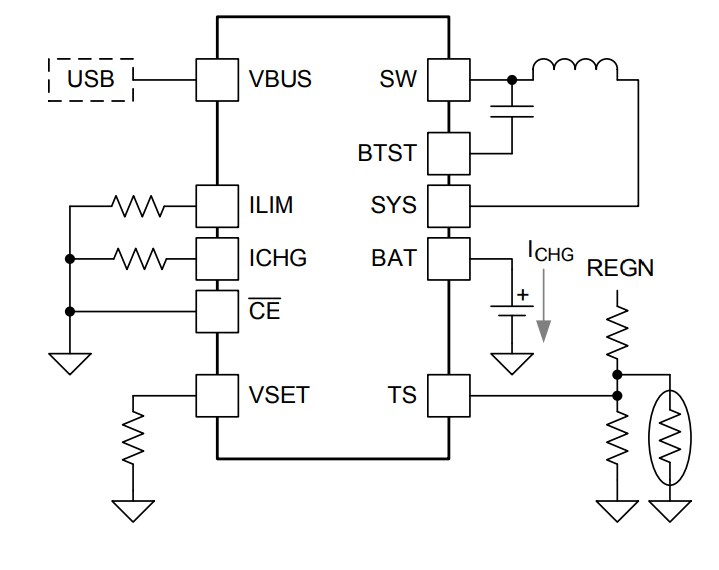
Application Diagram
Publicerad: 2017-09-25
| Uppdaterad: 2022-06-20
