Texas Instruments BQ2945xy Overvoltage Protection Devices
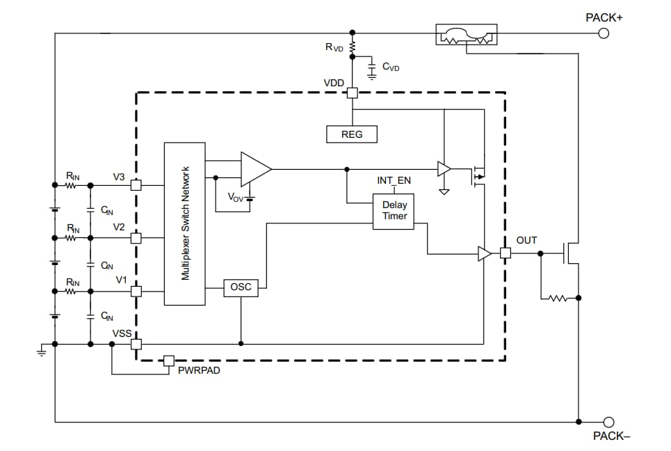
Texas Instruments BQ2945xy Overvoltage Protection Devices are secondary-level voltage monitors and protectors for Li-ion battery pack systems. Each cell on the BQ2945xy is monitored independently for an overvoltage condition. Additionally, the configuration on the devices facilitates whether the output is triggered after a fixed delay if any of the two or three cells has an overvoltage condition. This output is initiated into a high state after an overvoltage condition meets the specified delay timer.Features
- 2-series and 3-series cell overvoltage monitor for secondary protection
- Fixed programmable delay timer
- Fixed OVP threshold
- Available range from 3.85V to 4.6V
- Fixed OVP delay option of 4s or 6.5s
- ±10mV High-accuracy overvoltage protection
- Low power consumption ICC ≈ 1µA (VCELL(ALL) < VPROTECT)
- Low leakage current per cell input <100nA
- Small package footprint of 6-pin SON
Applications
- Second-level protection in Li-Ion battery packs in:
- Tablets
- Slates
- Power tools
- Notebook computers
- Portable equipment and instrumentation
Simplified Schematic
Block Diagram
Publicerad: 2021-07-14
| Uppdaterad: 2022-08-25
